鞍山市人民政府发布鞍山市“十四五”节能减排综合工作方案,到2025年,全市单位地区生产总值能耗比2020年下降15.5%。能源消费总量得到合理控制,化学需氧量、氨氮、氮氧化物、挥发性有机物重点工程减排量分别达到6598.13吨、120.84吨、18962.98吨和2375.24吨。节能减排政策机制更加健全,重点行业能源利用效率和主要污染物排放控制水平基本达到国内先进水平,经济社会发展绿色转型取得显著成效。
鞍山市人民政府关于印发鞍山市“十四五”节能减排综合工作方案的通知
各县(市)区人民政府,各开发区管委会,市政府各部门,各有关单位:
《鞍山市“十四五”节能减排综合工作方案》已经市政府同意,现印发给你们,请认真贯彻落实。
鞍山市人民政府
2023年11月8日
(此件公开发布)
鞍山市“十四五”节能减排综合工作方案
为深入贯彻落实《“十四五”节能减排综合工作方案》(国发〔2021〕33号)、《辽宁省“十四五”节能减排综合工作方案》(辽政发〔2022〕16号)精神,大力推动节能减排,推进我市经济社会发展全面绿色转型,助力实现碳达峰、碳中和目标,结合鞍山实际,制定本方案。
一、总体要求
以习近平新时代中国特色社会主义思想为指导,全面贯彻党的二十大精神,深入贯彻习近平总书记关于东北、辽宁振兴发展的重要讲话和指示精神,坚持稳中求进工作总基调,立足新发展阶段,完整、准确、全面贯彻新发展理念,立足钢铁、菱镁为主的产业结构现状,积极调整产业结构、大力推进转型升级,持续推动新旧动能转换,做好、做实、做细产业结构调整三篇大文章,着力推进产业、城市、社会“三个转型”,走出一条具有鞍山特色的绿色振兴之路。完善实施能源消费强度和总量双控(以下称能耗双控)、主要污染物排放总量控制制度,完善节能减排政策机制,处理好发展与减排、整体与局部的关系,组织推进节能减排重点工作,推动能源利用效率大幅提高、主要污染物排放总量持续减少,实现节能降碳减污协同增效、生态环境质量持续改善,确保完成鞍山市“十四五”节能减排目标,创造条件尽早实现能耗“双控”向碳排放总量和强度“双控”转变,为实现碳达峰、碳中和目标奠定坚实基础。
二、主要目标
到2025年,全市单位地区生产总值能耗比2020年下降15.5%。能源消费总量得到合理控制,化学需氧量、氨氮、氮氧化物、挥发性有机物重点工程减排量分别达到6598.13吨、120.84吨、18962.98吨和2375.24吨。节能减排政策机制更加健全,重点行业能源利用效率和主要污染物排放控制水平基本达到国内先进水平,经济社会发展绿色转型取得显著成效。
三、推进重点领域节能减排
(一)结合实际开展重点行业绿色升级改造。以钢铁、菱镁、装备制造、水泥、造纸、化工等行业为重点,推进节能改造和污染物深度治理。坚决遏制“两高一低”项目盲目发展。持续推进绿色制造体系建设,推行绿色产品设计,强化绿色供应链建设,开展绿色工厂创建,到2025年力争创建50家绿色工厂。深化重点行业供给侧结构性改革,推进钢铁、菱镁、水泥等重点行业装备大型化改造、产能置换、重组整合。推广高效精馏系统、高温高压干熄焦、富氧强化熔炼、电熔镁生产过程节能减排关键技术、轻烧氧化镁余热回收利用等节能技术,提高能源利用效率。对电熔镁生产线及控制系统进行智能化改造,通过5G技术实现集中调控,大力推动鞍山供电公司菱镁产业综合能源示范工程项目建设。推进钢铁、水泥、焦化行业及燃煤锅炉超低排放改造,到2025年,全市钢铁产能完成超低排放改造,65蒸吨/小时以上的燃煤锅炉全面实现超低排放。推进工业炉窑清洁能源替代,以菱镁等行业为重点,开展涉气产业集群排查及分类治理,切实提升产业发展质量和环保治理水平。加强行业工艺革新,实施涂装类、化工类等产业集群分类治理,开展重点行业清洁生产和工业废水资源化利用改造。推进新型基础设施能效提升,加快数据中心和基站的绿色化转型,推动电子信息制造业的绿色化使用,新建大型、超大型数据中心电能利用效率不超过1.3。“十四五”时期,规模以上工业单位增加值能耗下降15.5%,万元工业增加值用水量下降12%。通过实施节能降碳行动,钢铁、菱镁、水泥、化工、造纸等重点行业产能和数据中心达到能效标杆水平的比例持续提升。〔市发展改革委、市工业和信息化局、市生态环境局、市市场监管局、市水利局、市营商局、市大数据局、国网鞍山供电公司,各县(市)区政府、开发区管委会负责落实。以下均需各县(市)区政府、开发区管委会落实,不再列出〕
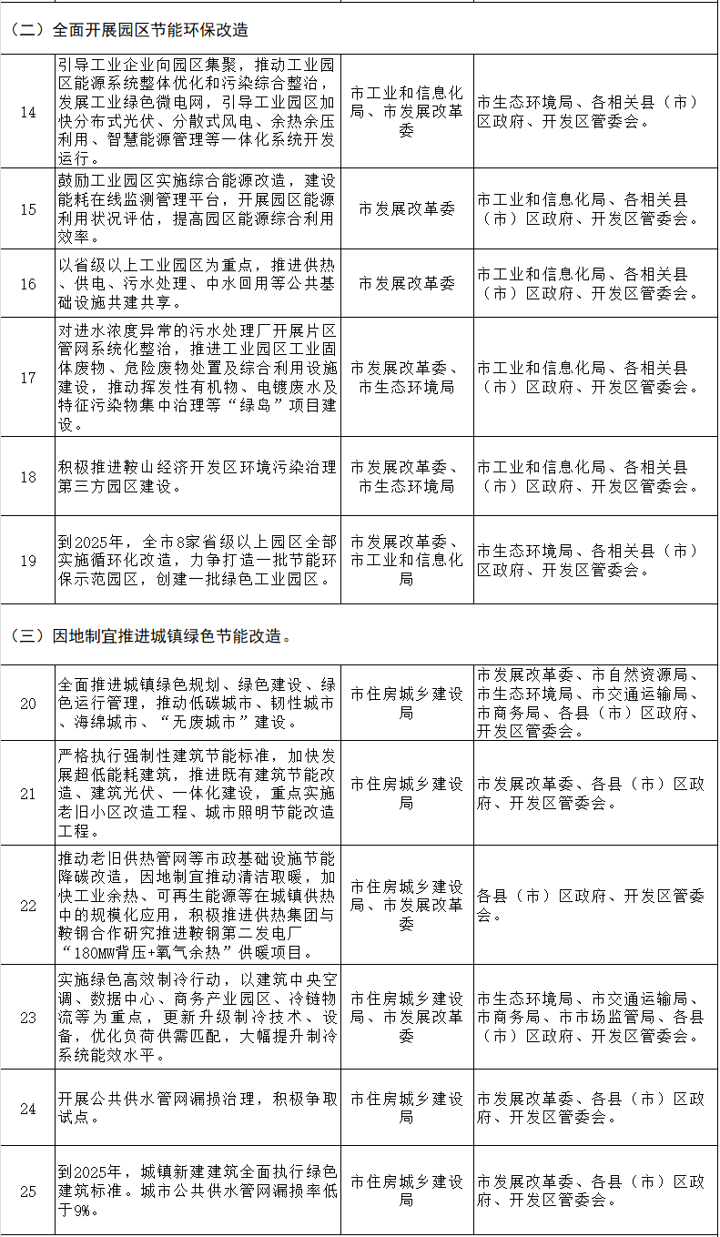
(二)全面开展园区节能环保改造。引导工业企业向园区集聚,推动工业园区能源系统整体优化和污染综合整治,发展工业绿色微电网,引导工业园区加快分布式光伏、分散式风电、余热余压利用、智慧能源管理等一体化系统开发运行。鼓励工业园区实施综合能源改造,建设能耗在线监测管理平台,开展园区能源利用状况评估,提高园区能源综合利用效率。以省级以上工业园区为重点,推进供热、供电、污水处理、中水回用等公共基础设施共建共享。对进水浓度异常的污水处理厂开展片区管网系统化整治,推进工业园区工业固体废物、危险废物处置及综合利用设施建设,推动挥发性有机物、电镀废水及特征污染物集中治理等“绿岛”项目建设。积极推进鞍山经济开发区环境污染治理第三方园区建设。到2025年,全市8家省级以上园区全部实施循环化改造,力争打造一批节能环保示范园区,创建一批绿色工业园区。(市发展改革委、市工业和信息化局、市生态环境局等按职责分工负责)
(三)因地制宜推进城镇绿色节能改造。全面推进城镇绿色规划、绿色建设、绿色运行管理,推动低碳城市、韧性城市、海绵城市、“无废城市”建设。严格执行强制性建筑节能标准,加快发展超低能耗建筑,推进既有建筑节能改造、建筑光伏、一体化建设,重点实施老旧小区改造工程、城市照明节能改造工程。推动老旧供热管网等市政基础设施节能降碳改造,因地制宜推动清洁取暖,加快工业余热、可再生能源等在城镇供热中的规模化应用,积极推进供热集团与鞍钢合作研究推进鞍钢第二发电厂“180MW背压+氧气余热”供暖项目。实施绿色高效制冷行动,以建筑中央空调、数据中心、商务产业园区、冷链物流等为重点,更新升级制冷技术、设备,优化负荷供需匹配,大幅提升制冷系统能效水平。开展公共供水管网漏损治理,积极争取试点。到2025年,城镇新建建筑全面执行绿色建筑标准。城市公共供水管网漏损率低于9%。(市住房城乡建设局、市发展改革委、市自然资源局、市生态环境局、市交通运输局、市商务局、市市场监管局等按职责分工负责)
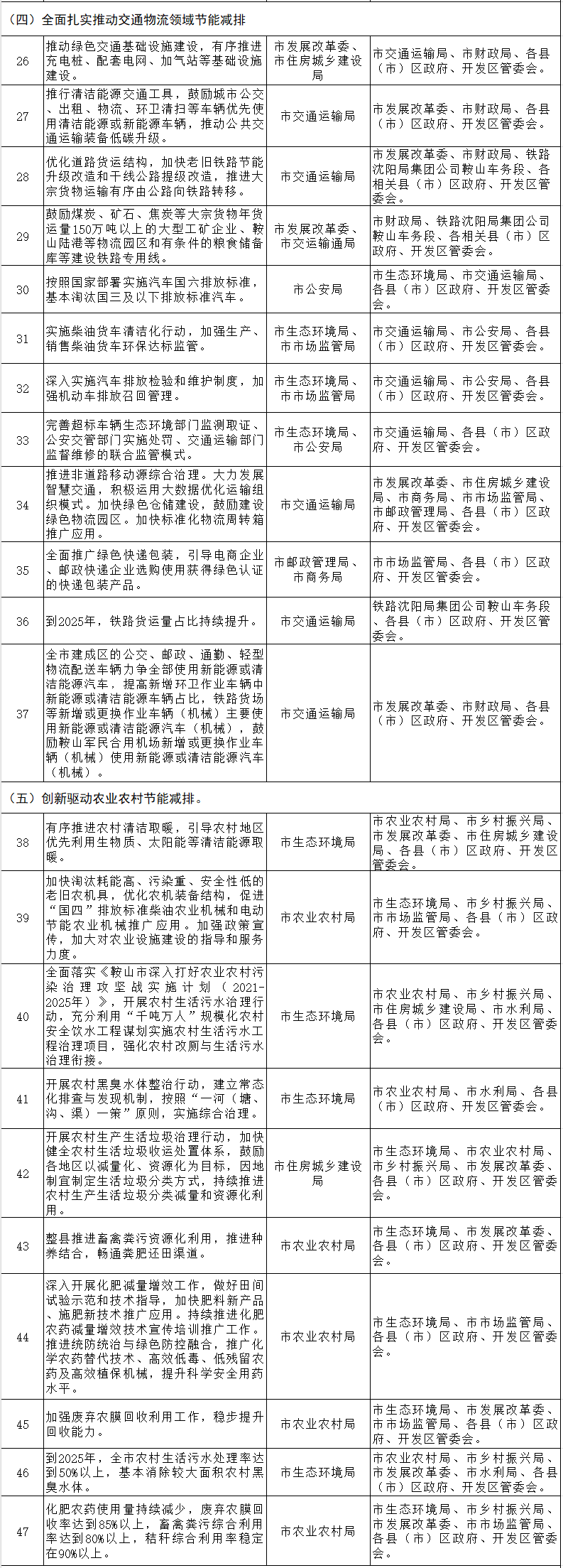
(四)全面扎实推动交通物流领域节能减排。推动绿色交通基础设施建设,有序推进充电桩、配套电网、加气站等基础设施建设。推行清洁能源交通工具,鼓励城市公交、出租、物流、环卫清扫等车辆优先使用清洁能源或新能源车辆,推动公共交通运输装备低碳升级。优化道路货运结构,加快老旧铁路节能升级改造和干线公路提级改造,推进大宗货物运输有序由公路向铁路转移。鼓励煤炭、矿石、焦炭等大宗货物年货运量150万吨以上的大型工矿企业、鞍山陆港等物流园区和有条件的粮食储备库等建设铁路专用线。按照国家部署实施汽车国六排放标准,基本淘汰国三及以下排放标准汽车。实施柴油货车清洁化行动,加强生产、销售柴油货车环保达标监管。深入实施汽车排放检验和维护制度,加强机动车排放召回管理。完善超标车辆生态环境部门监测取证、公安交管部门实施处罚、交通运输部门监督维修的联合监管模式。推进非道路移动源综合治理。大力发展智慧交通,积极运用大数据优化运输组织模式。加快绿色仓储建设,鼓励建设绿色物流园区。加快标准化物流周转箱推广应用。全面推广绿色快递包装,引导电商企业、邮政快递企业选购使用获得绿色认证的快递包装产品。到2025年,铁路货运量占比持续提升。全市建成区的公交、邮政、通勤、轻型物流配送车辆力争全部使用新能源或清洁能源汽车,提高新增环卫作业车辆中新能源或清洁能源车辆占比,铁路货场等新增或更换作业车辆(机械)主要使用新能源或清洁能源汽车(机械),鼓励鞍山军民合用机场新增或更换作业车辆(机械)使用新能源或清洁能源汽车(机械)。(市交通运输局、市发展改革委、市公安局、市财政局、市生态环境局、市住房城乡建设局、市商务局、市市场监管局、市邮政管理局、铁路沈阳局集团公司鞍山车务段等按职责分工负责)
(五)创新驱动农业农村节能减排。有序推进农村清洁取暖,引导农村地区优先利用生物质、太阳能等清洁能源取暖。加快淘汰耗能高、污染重、安全性低的老旧农机具,优化农机装备结构,促进“国四”排放标准柴油农业机械和电动节能农业机械推广应用。加强政策宣传,加大对农业设施建设的指导和服务力度。全面落实《鞍山市深入打好农业农村污染治理攻坚战实施计划(2021-2025年)》,开展农村生活污水治理行动,充分利用“千吨万人”规模化农村安全饮水工程谋划实施农村生活污水工程治理项目,强化农村改厕与生活污水治理衔接;开展农村黑臭水体整治行动,建立常态化排查与发现机制,按照“一河(塘、沟、渠)一策”原则,实施综合治理;开展农村生产生活垃圾治理行动,加快健全农村生活垃圾收运处置体系,鼓励各地区以减量化、资源化为目标,因地制宜制定生活垃圾分类方式,持续推进农村生产生活垃圾分类减量和资源化利用;整县推进畜禽粪污资源化利用,推进种养结合,畅通粪肥还田渠道。深入开展化肥减量增效工作,做好田间试验示范和技术指导,加快肥料新产品、施肥新技术推广应用。持续推进化肥农药减量增效技术宣传培训推广工作。推进统防统治与绿色防控融合,推广化学农药替代技术、高效低毒、低残留农药及高效植保机械,提升科学安全用药水平。加强废弃农膜回收利用工作,稳步提升回收能力。到2025年,全市农村生活污水处理率达到50%以上,基本消除较大面积农村黑臭水体,化肥农药使用量持续减少,废弃农膜回收率达到85%以上,畜禽粪污综合利用率达到80%以上,秸秆综合利用率稳定在90%以上。(市生态环境局、市农业农村局、市乡村振兴局、市发展改革委、市住房城乡建设局、市水利局、市市场监管局等按职责分工负责)
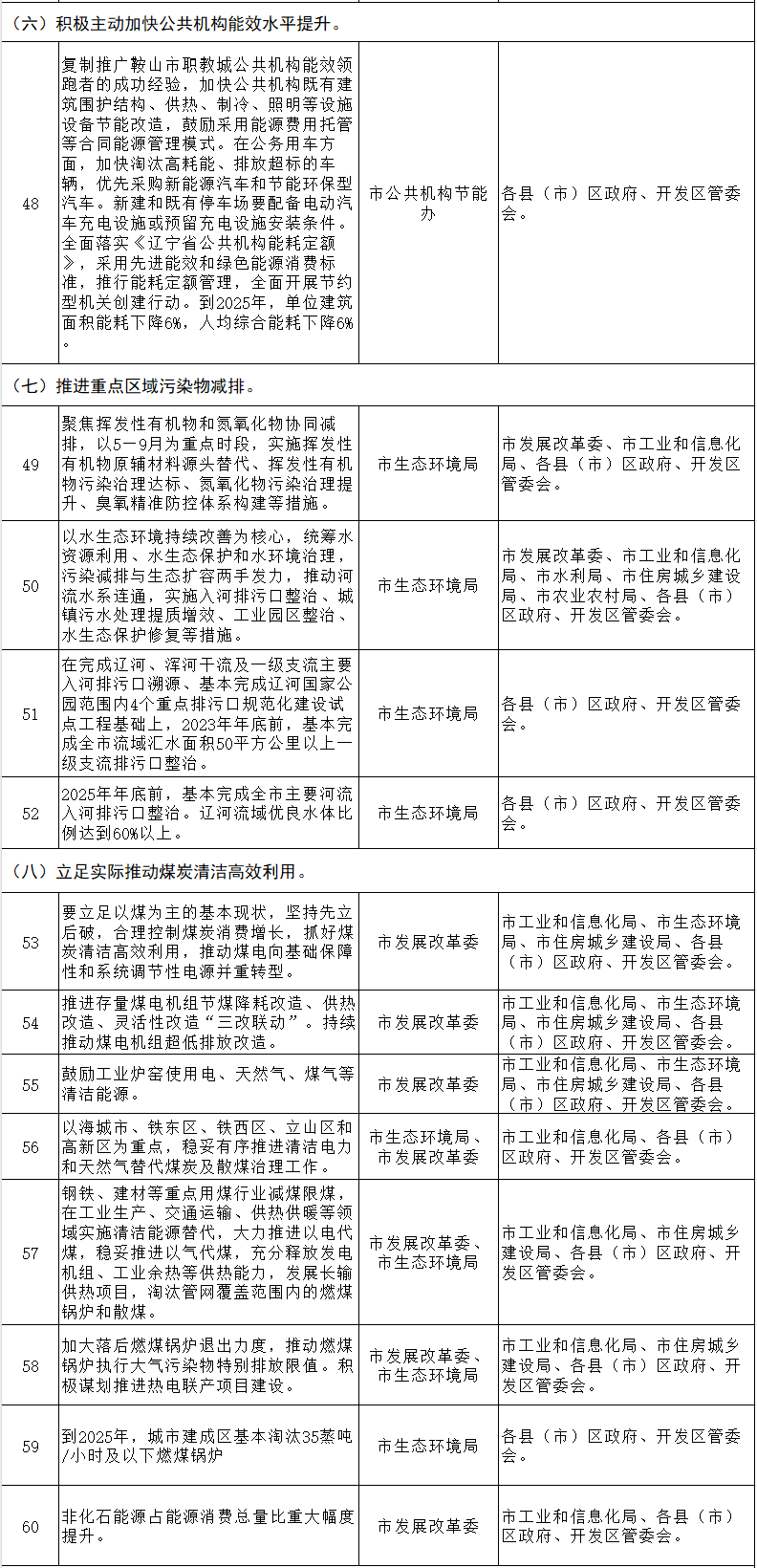
(六)积极主动加快公共机构能效水平提升。复制推广鞍山市职教城公共机构能效领跑者的成功经验,加快公共机构既有建筑围护结构、供热、制冷、照明等设施设备节能改造,鼓励采用能源费用托管等合同能源管理模式。在公务用车方面,加快淘汰高耗能、排放超标的车辆,优先采购新能源汽车和节能环保型汽车。新建和既有停车场要配备电动汽车充电设施或预留充电设施安装条件。全面落实《辽宁省公共机构能耗定额》,采用先进能效和绿色能源消费标准,推行能耗定额管理,全面开展节约型机关创建行动。到2025年,单位建筑面积能耗下降6%,人均综合能耗下降6%。(市公共机构节能办负责)
(七)推进重点区域污染物减排。聚焦挥发性有机物和氮氧化物协同减排,以5—9月为重点时段,实施挥发性有机物原辅材料源头替代、挥发性有机物污染治理达标、氮氧化物污染治理提升、臭氧精准防控体系构建等措施。以水生态环境持续改善为核心,统筹水资源利用、水生态保护和水环境治理,污染减排与生态扩容两手发力,推动河流水系连通,实施入河排污口整治、城镇污水处理提质增效、工业园区整治、水生态保护修复等措施。在完成辽河、浑河干流及一级支流主要入河排污口溯源、基本完成辽河国家公园范围内4个重点排污口规范化建设试点工程基础上,2023年年底前,基本完成全市流域汇水面积50平方公里以上一级支流排污口整治。2025年年底前,基本完成全市主要河流入河排污口整治。辽河流域优良水体比例达到60%以上。(市生态环境局、市发展改革委、市工业和信息化局、市水利局、市住房城乡建设局、市农业农村局等按职责分工负责)
(八)立足实际推动煤炭清洁高效利用。要立足以煤为主的基本现状,坚持先立后破,合理控制煤炭消费增长,抓好煤炭清洁高效利用,推动煤电向基础保障性和系统调节性电源并重转型。推进存量煤电机组节煤降耗改造、供热改造、灵活性改造“三改联动”。持续推动煤电机组超低排放改造。鼓励工业炉窑使用电、天然气、煤气等清洁能源。以海城市、铁东区、铁西区、立山区和高新区为重点,稳妥有序推进清洁电力和天然气替代煤炭及散煤治理工作。钢铁、建材等重点用煤行业减煤限煤,在工业生产、交通运输、供热供暖等领域实施清洁能源替代,大力推进以电代煤,稳妥推进以气代煤,充分释放发电机组、工业余热等供热能力,发展长输供热项目,淘汰管网覆盖范围内的燃煤锅炉和散煤。加大落后燃煤锅炉退出力度,推动燃煤锅炉执行大气污染物特别排放限值。积极谋划推进热电联产项目建设。到2025年,城市建成区基本淘汰35蒸吨/小时及以下燃煤锅炉,非化石能源占能源消费总量比重大幅度提升。(市发展改革委、市工业和信息化局、市生态环境局、市住房城乡建设局、市市场监管局等按职责分工负责)
(九)推动挥发性有机物综合整治。推进原辅材料和产品源头替代工程,实施全过程污染物治理。以工业涂装、包装印刷、汽车整车、木质家具、汽车零部件、工程机械、钢结构、船舶制造等行业为重点,推动使用低挥发性有机物含量的涂料、油墨、胶粘剂、清洗剂。深化石化化工等行业挥发性有机物污染治理,全面提升废气收集率、治理设施同步运行率和去除率。对易挥发有机液体储罐实施改造,对浮顶罐推广采用全接液浮盘和高效双重密封技术,对废水系统高浓度废气实施单独收集处理。加强原油、成品油气回收治理,推进油品挥发性有机物综合管控。到2025年,溶剂型工业涂料、油墨使用比例分别降低20个百分点、10个百分点,溶剂型胶粘剂使用量降低20%。(市生态环境局、市工业和信息化局等按职责分工负责)
(十)加快环境基础设施水平提升。加快构建集污水、垃圾、固体废物、危险废物、医疗废物处理处置设施和监测监管能力于一体的环境基础设施体系,推动形成由城市向建制镇和乡村延伸覆盖的环境基础设施网络。推进城市生活污水管网建设和改造,实施混错接管网改造、老旧破损管网更新修复,加快补齐处理能力缺口,推行污水资源化利用和污泥无害化处置。对进水生化需氧量浓度低于100毫克/升的城市污水处理厂服务片区,实施管网系统化整治。建设分类投放、分类收集、分类运输、分类处理的生活垃圾处理系统。强化危险废物处置利用能力建设,到2025年,新增生活污水处理能力12.7万吨/日,基本消除城市建成区生活污水直排口和收集处理设施空白区,城市生活污水集中收集率力争达到70%,生活污泥无害化处置率达到90%。城市生活垃圾焚烧处理能力占比65%左右,全市城市基本实现原生生活垃圾“零填埋”,建筑垃圾综合利用率达到60%。全市危险废物利用处置能力与实际需求基本匹配,布局基本合理,医疗废物实现应收尽收、应处尽处。(市住房城乡建设局、市发展改革委、市生态环境局、市卫生健康委等按职责分工负责)
四、健全节能减排政策机制
(一)优化完善能耗双控制度。坚持节能优先,强化能耗强度降低约束性指标管理,有效增强能源消费总量管理弹性。以能源产出率为重要依据,综合考虑发展阶段等因素,合理确定各县(市)区、开发区能耗强度降低目标。加强节能形势分析预警,对高预警等级的县(市)区、开发区加强工作指导。(市发展改革委、市统计局等按职责分工负责)
(二)健全污染物排放总量控制制度。坚持精准治污、科学治污、依法治污,把污染物排放总量控制制度作为加快绿色低碳发展、推动结构优化调整、提升环境治理水平的重要抓手,推进实施重点减排工程,形成有效减排合力。优化总量减排指标分解方式,按照可监测、可核查、可考核的原则,将主要污染物工程减排量作为约束性指标,分解到各县(市)区、开发区。加强与排污许可、环境影响评价审批等制度衔接,提升总量减排核算信息化水平。强化指标管理,建立评估考核体系,实施年度成效考核。(市生态环境局负责)
(三)坚决遏制高耗能、高排放、低水平项目盲目发展。根据国家产业规划、产业政策、节能审查、环境影响评价审批等政策规定,对在建、拟建、建成的高耗能、高排放、低水平项目(以下简称“两高一低”项目)开展评估检查,建立工作清单,明确处置意见,严禁违规项目建设、运行,坚决遏制不符合要求的项目盲目上马。加强对“两高一低”项目节能审查、环境影响评价审批程序和结果执行的监督评估。综合考虑能耗强度、行业技术先进性、产品需求饱和度等因素,严把项目节能审查准入关口,以高质量项目推动高质量发展。严肃财经纪律,指导金融机构完善“两高一低”项目融资政策。(市发展改革委、市工业和信息化局、市生态环境局、市市场监管局、人民银行鞍山市中心支行等按职责分工负责)
(四)健全法规标准。全面落实辽宁省公共机构节能管理办法、辽宁省固定资产投资项目节能审查实施办法、电力需求侧管理办法。完善挥发性有机物产品标准体系,建立低挥发性有机物含量产品标识制度。(市发展改革委、市司法局、市工业和信息化局、市财政局、市生态环境局、市住房城乡建设局、市交通运输局、市市场监管局、市公共机构节能办等按职责分工负责)
(五)完善经济政策。加大节能减排财政支持力度,统筹安排相关专项资金支持节能减排重点工程建设。逐步规范和取消低效化石能源补贴。利用好中央财政对北方地区冬季清洁取暖支持政策。建立农村生活污水处理设施运维费用财政投入分担机制。扩大政府绿色采购覆盖范围。健全绿色金融体系,大力发展绿色信贷,支持重点行业领域和“专精特新”企业节能减排,用好碳减排支持工具和支持煤炭清洁高效利用专项再贷款,加强环境和社会风险管理。鼓励有条件的县(市)区、开发区探索建立绿色贷款财政贴息、奖补、风险补偿、信用担保等配套支持政策。加快绿色债券发展,支持符合条件的节能减排企业上市融资和再融资。积极推进环境高风险领域企业投保环境污染责任保险。落实环境保护、节能节水、资源综合利用税收优惠政策。开展挥发性有机物监测技术研究,强化电价政策与节能减排政策协同,持续完善高耗能行业阶梯电价等绿色电价机制,落实落后“两高一低”企业的电价上浮政策。深化供热体制改革,完善城镇供热价格机制。建立健全城镇污水处理费征收标准动态调整机制,具备条件的近郊区探索建立受益农户污水处理付费机制。(市发展改革委、市财政局、市工业和信息化局、市生态环境局、市住房城乡建设局、市税务局、人民银行鞍山市中心支行、国家金融监督管理总局鞍山监管分局、国网鞍山供电公司等按职责分工负责)
(六)完善市场化机制。探索开展用能权有偿使用和交易试点,加强用能权交易与碳排放权交易的统筹衔接,推动能源要素向优质项目、企业、产业及经济发展条件好的区域流动和集聚。培育和发展排污权交易市场,鼓励有条件的县(市)区、开发区扩大排污权交易试点范围。推广绿色电力证书交易。全面推进电力需求侧管理。推行合同能源管理,积极推广节能咨询、诊断、设计、融资、改造、托管等“一站式”综合服务模式。规范开放环境治理市场,推行环境污染第三方治理,探索推广生态环境导向的开发、环境托管服务等新模式。强化能效标识管理制度,扩大实施范围。健全统一的绿色产品标准、认证、标识体系,推行节能低碳环保产品认证。(市发展改革委、市工业和信息化局、市财政局、市生态环境局、市市场监管局、国网鞍山供电公司等按职责分工负责)
(七)推动节能减排科技创新。引导企业加大科技研发投入,积极争取国家和省科技计划项目,围绕清洁能源开发、重点行业节能降碳、污染治理与生态环境保护、资源高效循环利用等领域,开展节能减排关键核心技术攻关和集成示范,加快节能减排重大科技成果落地转化和推广应用。紧抓新能源发展机遇,重点发展高性能绿色电池(组)技术、新能源汽车技术和磁应用技术、先进能源材料技术,力争培育形成一批具有自主创新能力和竞争力的高新技术企业群。整合科研、产业、资本等重要资源,促进产学研在节能降碳领域的深度融合。(市发展改革委、市科技局、市工业和信息化局、市财政局、市生态环境局等按职责分工负责)
(八)加强统计监测能力建设。严格实施重点用能单位能源利用状况报告制度,健全能源计量体系,加强重点用能单位能耗在线监测系统应用管理。完善工业、建筑、交通运输等领域能源消费统计制度和指标体系,探索建立城市基础设施能源消费统计制度。优化污染源统计调查范围,调整污染物统计调查指标和排放计算方法。构建覆盖排污许可持证单位的固定污染源监测体系,加强工业园区污染源监测,推动涉挥发性有机物排放的重点排污单位安装在线监控监测设施。加强统计基层队伍建设,强化统计数据审核,防范统计造假、弄虚作假,提升统计数据质量。(市发展改革委、市生态环境局、市住房城乡建设局、市交通运输局、市市场监管局、市统计局等按职责分工负责)
(九)壮大节能减排人才队伍。健全市、县两级节能监察体系,加强节能监察能力建设。重点用能单位按要求设置能源管理岗位和负责人。加强县级及乡(镇)基层生态环境监管队伍建设,重点排污单位设置专职环保人员。充分利用高等学校的教育资源优势,加大政府有关部门及监察执法机构、企业等节能减排工作人员培训力度,通过业务培训、比赛竞赛、经验交流等方式提高业务水平。配合行业主管部门落实节能环保领域新职业标准。(市发展改革委、市人力资源社会保障局、市教育局、市生态环境局等按职责分工负责)
五、强化工作落实
(一)加强组织领导。各县(市)区、各开发区、各有关部门和单位要充分认识节能减排工作的重要性和紧迫性,把思想和行动统一到党中央、国务院,省委、省政府,市委、市政府关于节能减排的决策部署上来,立足经济社会发展大局,坚持系统观念,明确目标责任,制定实施方案,狠抓工作落实,确保完成“十四五”节能减排各项任务。各县(市)区政府、开发区管委会对本行政区域节能减排工作负总责,主要负责同志是第一责任人,要切实加强组织领导和部署推进,将本地区节能减排目标与国民经济和社会发展五年规划及年度计划充分衔接。国有控股企业、公共机构要带头落实节能减排目标责任,鼓励实行更严格的目标管理。市发展改革委、市生态环境局要加强统筹协调,做好工作指导,推动任务有序有效落实,及时防范化解风险,重大情况及时向市政府报告。(市发展改革委、市生态环境局、各有关部门按职责分工负责)
(二)强化监督考核。开展“十四五”节能减排目标责任评价考核,科学运用考核结果,对工作成效显著的县(市)区、开发区加强激励,对工作不力的地区加强督促指导,考核结果经市政府审定后,作为领导干部综合考核评价的重要依据。完善能耗“双控”考核措施,增加能耗强度降低约束性指标考核权重,加大对坚决遏制“两高一低”项目盲目发展、推动能源资源优化配置措施落实情况的考核力度,统筹目标完成进展、经济形势及跨周期因素,优化考核频次。继续开展污染防治攻坚战成效考核,把减排目标任务完成情况作为重要考核内容,压实减排工作责任。强化落实省生态环境保护督察制度,深化例行督察,加强专项督察。(市发展改革委、市生态环境局、市委组织部等按职责分工负责)
(三)开展全民行动。深入开展绿色生活创建行动,增强全民节约意识,倡导简约适度、绿色低碳、文明健康的生活方式,坚决抵制和反对各种形式的奢侈浪费,营造绿色低碳社会风尚。推行绿色消费,加大绿色低碳产品推广力度,组织全市开展并积极参加国家节能宣传周、世界环境日等主题宣传活动,通过多种传播渠道和方式广泛宣传节能减排法规、标准和知识。发挥行业协会、商业团体、公益组织的作用,支持节能减排公益事业。畅通群众参与生态环境监督渠道。开展节能减排自愿承诺,引导市场主体、社会公众自觉履行节能减排责任。(市委宣传部、市发展改革委、市科技局、市生态环境局、市公共机构节能办、市妇联等按职责分工负责)





- 11月29日秦皇岛安丰废钢采购价格下调10元2023/11/29
- 11月28日(二次)广西桂鑫废钢再下调20元2023/11/28
- 11月28日国内废钢市场行情汇总2023/11/28
- 11月28日环京钢厂废钢调价汇总表2023/11/28
- 11月28日进口普碳废钢价格2023/11/28
- 11月28日兰格钢铁网废钢流通基准价格指数为2513涨22023/11/28
