2024年以来,在全球造船市场整体兴旺的背景下,日本造船业整体向好,国内竞争格局深化调整,不同企业能力提升和业务退出并行开展。但同时,日本造船业面临着人才短缺日益加重、原材料和设备采购成本上涨、日元升值压力增加等问题,在中韩两国的夹击下,日本造船业整体发展难掩颓势。面向未来,日本造船业对新型燃料、自主航行船舶等新一代船舶寄予厚望,头部企业合作成立新联盟,合力开发新型燃料船舶,政府也出台政策大力支持发展新一代船舶,力争在造船业的“新赛道”上占据一席之地。
01.船企生产资源紧张,市场份额进一步走低
2024年以来,全球新造船市场延续火热行情,日本新船成交相对低迷,全年共计成交233艘、1123.2万载重吨、358.3万修正总吨,以载重吨和修正总吨计分别同比下降46%和47%,仅分别占全球新船成交总量的6.7%和5.4%,创下新世纪以来的最低水平。究其原因,当前日本造船企业生产资源较为紧张,新船排期至三至四年后,部分日本船东减少订船,甚至转向中国船企订造新船。
从细分船型来看,日本新船订单依旧以散货船为主,占比73%,以好望角型和灵便型散货船为主;其次是油船,占比20%,以VLCC和化学品船为主;杂货船、LPG船、汽车运输船等其他船型占比7%。截至2024年底,日本手持订单量共计708艘、4032万载重吨、1306万修正总吨,基本能满足未来四年的建造量,处于近年来高位。预计未来一段时间,日本船东对新船订造将保持谨慎态度,预计2025年日本新船成交量将进一步下降。
新船价格方面,日本2024年承接的散货船新船价格达到近年来最高水平,例如8.2万载重吨散货船年初新船价格为3800-3900万美元,年末达到4200-4300万美元。新船价格上涨主要是由于造船企业生产资源紧张,钢板等原材料成本、配套设备价格、人工成本上涨等因素也一定程度上支撑新船价格持续高位。综合判断,预计2025年新船价格将维持坚挺态势。

图1. 2010年以来日本新船订单量走势
02.经营业绩稳定向好,成本高涨成为隐患
2024财年上半年(2024.4-2024.9),日本主要造船企业的经营业绩继续保持向好态势。三菱重工、川崎重工、三井E&S等综合型造船集团的营业收入均实现同比增长,营业利润和净利润实现同比上涨或扭亏为盈。专业造船企业中,日本联合造船、名村造船的营业收入保持增长,营业利润和净利润均同比大幅增长;内海造船的营业收入和利润受上年同期高基数的影响出现同比下降。
从具体原因看,日本主要船企营业收入同比增长主要是因为新船订单和完工交付规模进一步增加。利润扭亏为盈或增长主要是由于新船价格持续高位、日元处于弱势水平以及造船企业采取的优化供应链、提升原材料和配套产品议价能力、提高生产管理效率等降本增效措施取得了成效。但从后续发展来看,日本造船企业仍然面临着国内原材料和设备采购成本上涨、人工成本高居不下等不利因素,同时日元汇率已经贬至历史低位水平,后市存在升值压力,企业汇兑结算优势或将被削弱,造船企业盈利能力仍然面临挑战。

表1. 日本主要造船企业2024财年上半年(2024.4-9)财务情况
03.人才短缺日益加重,多措并举破难题
日本造船业当前面临的最紧迫问题是劳动力严重短缺。目前,日本造船业从业人员约7万人,较高峰时期的9万人相差22%,其中,技能工人从高峰时期的4.8万人降至目前的3.2万人,降幅达到三分之一。究其原因,一方面,在此前造船市场低迷时期,日本造船业经历了一轮并购重组,部分造船企业通过放缓生产节奏、减少分包外包、甚至退出造船业务来度过低迷期,导致造船业技能工人大量流失。另一方面,新冠疫情导致外国技能工人数量大幅减少。特别是随着近年来造船企业工作量大幅增加,劳动力短缺问题愈发严重。不仅造船企业之间在争夺人才,日本人口整体老龄化问题也导致其他行业与造船业争夺人才。
确保和培养人力资源是日本造船业发展的第一要务。为了提升就业吸引力,部分造船企业将2024年每月工资上调3万日元(约合人民币1400元),日本劳动组织联合会计划2025年工资统一增加1.5万日元(约合人民币700元)。同时,日本政府鼓励造船企业投资改造设备厂房,改善工作环境。另外,政府还采取积极宣传造船业、开设造船相关课程、加强政校企联动合作、鼓励企业提供“附带条件的奖学金”、增加外国技能工人等措施培养和吸引人力资源。
04.产业扩张和退出并行,竞争格局深化调整
在全球新造船市场兴旺、手持订单充足、盈利能力明显改善的背景下,部分造船企业开始通过生产设施改造提高生产能力。例如,日本联合造船计划扩建有明工厂的舾装码头、增加津工厂的起重能力,新来岛造船计划扩建大西工场1号船坞和舾装码头,福冈造船对老旧工厂进行更新,内海造船更新起重机等生产设备。还有部分造船企业计划在海外建造工厂,常石造船计划在东帝汶建设新工厂。

表2. 2024年日本造船企业扩大或优化产能情况
但另一方面,部分综合型造船企业调整了未来经营发展策略,退出造船业务,集中资源重点发展船舶相关业务。例如,住友重工将退出造船业务并进行业务重组,不再承接新的商船订单,现有手持订单将在2026年1月前交付完毕,在退出商船建造后,住友重工计划继续开展修船业务,建造海上风电相关的浮式结构物和船舶、风电机组零部件等,旗下横须贺工厂生产大型港口起重机等产品。三井E&S在退出造船业务后,将围绕绿色化和数字化转型,加大设备和研发投入,进一步做大船用发动机和港口起重机等核心业务,拓展新能源领域相关产品、城市基础设施建设等新业务。日立造船剥离造船业务,正式更名为“Canadevia”,专注于“脱碳”、“资源循环”和“城市安全与繁荣发展”等业务,造船相关业务保留船用发动机、SCR(选择性催化还原)系统等。未来一段时间,日本造船业竞争格局将持续调整,生产资源和建造订单将更多向头部专业造船企业倾斜,日本造船产业集中度将进一步提升。
05.头部企业共建联盟,合力发展新型船舶
面对中韩两国强力竞争,日本造船业内普遍将新型燃料船舶、新型气体运输船舶视为塑造未来竞争优势的重点。但同时,日本造船业在新型船舶研发方面存在设计人员缺乏、设计资源分散、设计能力不足等问题。在此背景下,日本四家造船企业和三家航运企业成立联盟MILES(Marine-design Initiative for Leading Edge Solution)开展联合研究,旨在使日本造船企业能够建造标准的LCO2运输船,联合研究的范围也将进一步从LCO2运输船扩大到氨燃料船等新型燃料船舶。参与研究的企业包括商船三井、川崎汽船、日本邮船,以及三菱造船、今治造船、日本联合造船(JMU)、以及今治造船与JMU的合资企业日本造船(NSY)。
但从近年来日本造船业建立合作联盟的案例来看,仅依赖合作协议成立的联盟实施效果并不佳,甚至几方成立新合资公司,试图通过共享技术、联合接单等措施加强合作,最终也并未达到预期成效。目前来看,只有像今治造船投资持有日本联合造船股份这种深度绑定利益的合作关系,才能充分利用和发挥各方优势,协同合作,实现互利共赢发展。
06.政府发力新一代船舶,力求建立竞争新优势
在造船业加快绿色低碳转型、日本造船业中韩强力竞争以及劳动力资源严重短缺的背景下,日本政府组织成立“实现船舶工业转型发展研究小组”,编制了《实现船舶工业转型发展的报告》,提出日本造船业2030年发展目标和路线,以加快推动本国造船业转型发展。
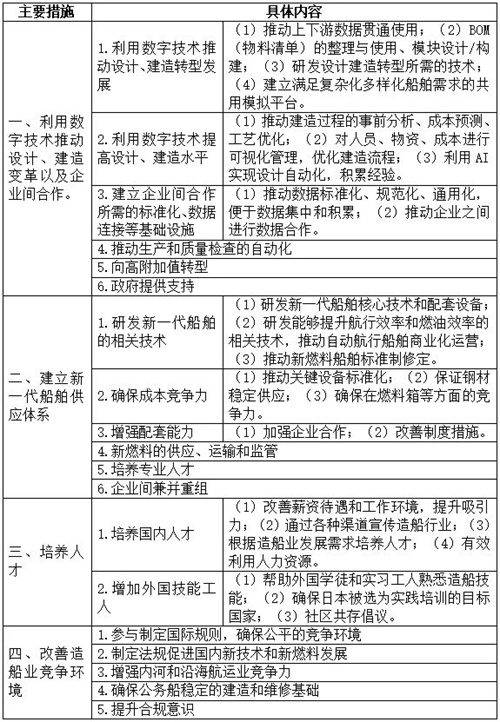
未来一段时期,发展新一代船舶是日本船舶工业面临的重要机遇,全行业将实施战略性变革,在此背景下,“实现船舶工业转型发展研究小组”提出了新型燃料船舶2030年的发展目标:到2030年,日本新一代船舶(氨/氢/甲醇燃料船舶、液化二氧化碳运输船、液化氢运输船、自主航行船)的市场份额达到全球领先水平。具体目标包括:在新型燃料船舶等新一代船舶领域成为全球领先的造船国家;积极研发核心技术和零部件,参与船舶全生命周期管理,转型为价值创造型产业;支撑日本的经济、民生和安全。

表3. 主要措施和具体内容概要
作者:屠佳樱
- 1月23日新交所铁矿石掉期交易结算价格2025/1/24
- 24日铁矿石期货早盘开盘后价格窄幅震荡2025/1/24
- 二月份国内铁矿石市场宽幅震荡2025/1/23
- 23日铁矿石期货收于801.5涨0.44%2025/1/23
- 23日铁矿石期货午盘收于801.0涨0.38%2025/1/23
- 1月23日巴西/澳洲-中国铁矿石海运费2025/1/23
