国家发展改革委公开征求《绿色低碳先进技术示范项目清单(第二批)》意见
发表日期:2025/4/14 9:52:00 兰格钢铁
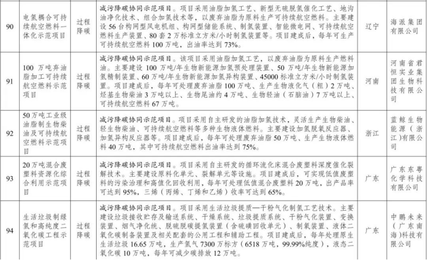
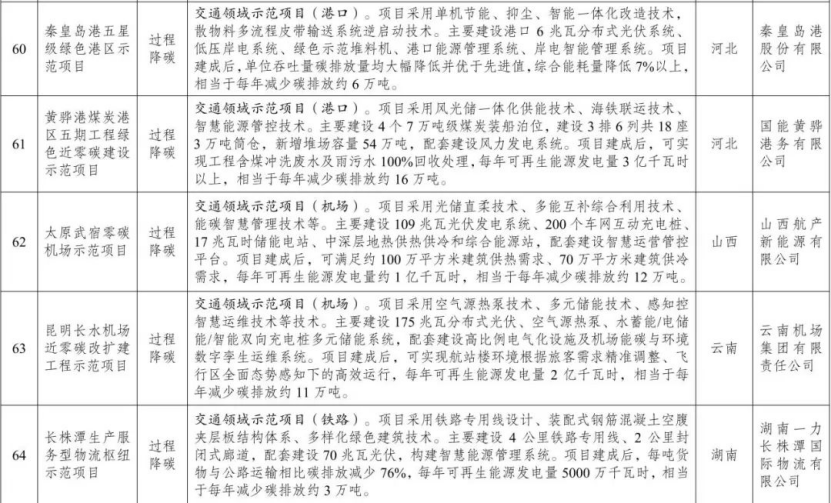
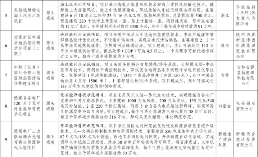
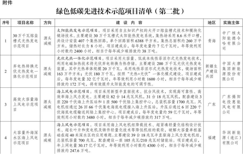
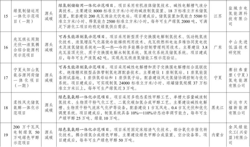
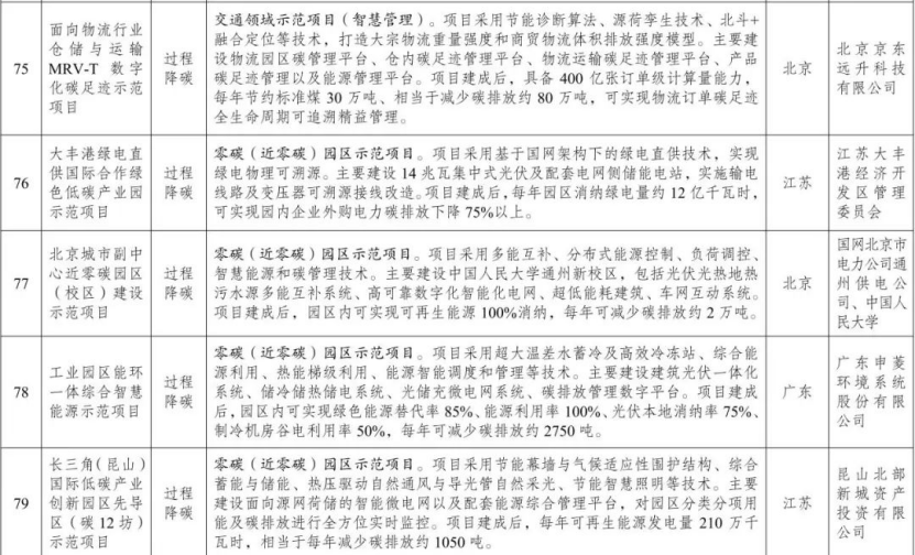
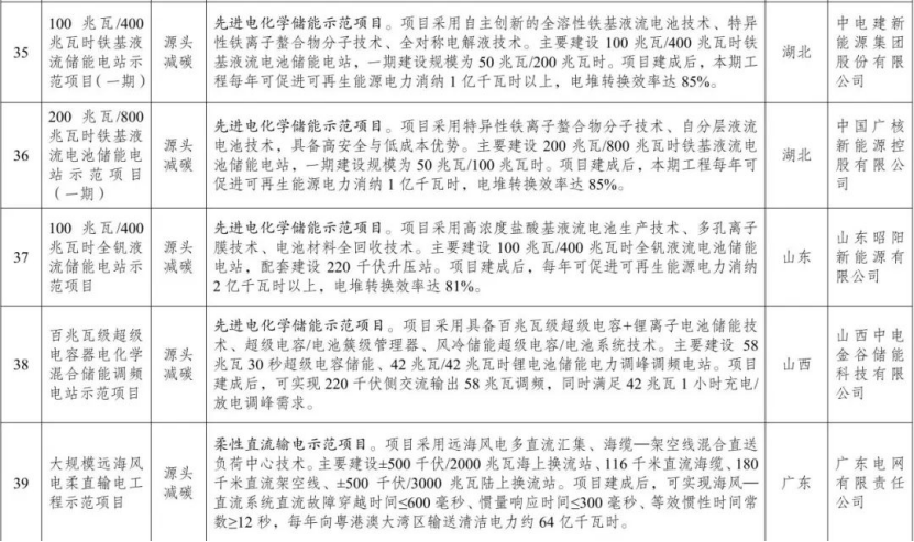
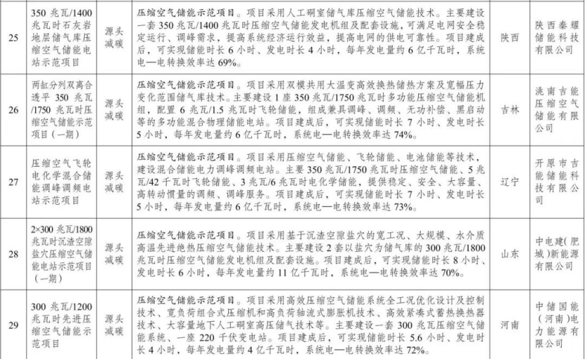
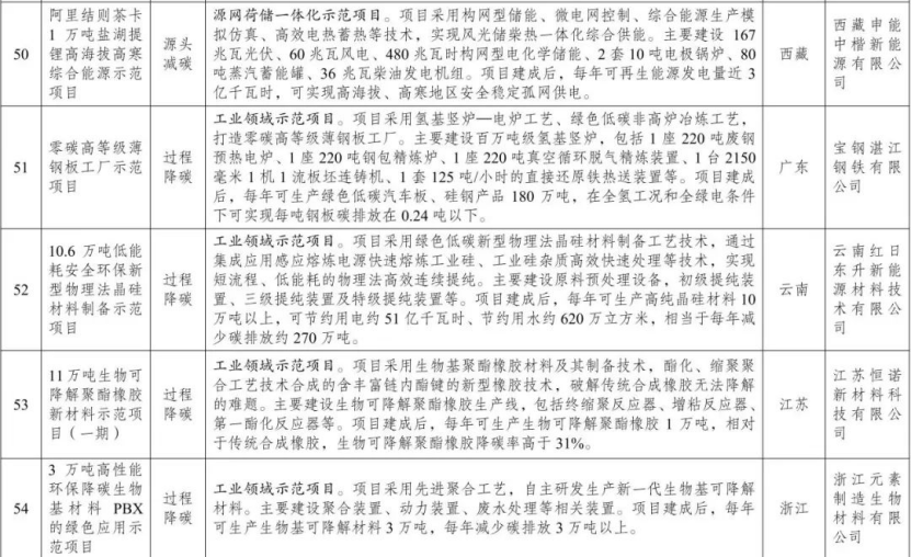
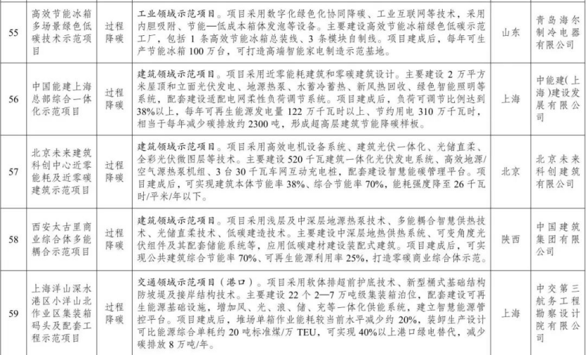
近日,国家发展改革委发布《绿色低碳先进技术示范项目清单(第二批)(公开征求意见稿)》。经过项目单位申报、地方审核推荐、第三方机构评审、部门及地方复核等流程,确定了第二批绿色低碳先进技术示范项目清单,共纳入101个项目。
关于向社会公开征求《绿色低碳先进技术示范项目清单(第二批)》意见的公告
为贯彻落实党中央、国务院决策部署,加快绿色低碳先进技术示范应用和推广,按照国家发展改革委等10部门联合印发的《绿色低碳先进技术示范工程实施方案》(发改环资〔2023〕1093号)有关部署,经过项目单位申报、地方审核推荐、第三方机构评审、部门及地方复核等流程,确定了第二批绿色低碳先进技术示范项目清单,共纳入101个项目,现向社会公开征求意见。
此次公开征求意见的时间为2025年4月2日至2025年4月8日。公众可登录国家发展改革委门户网站(www.ndrc.gov.cn)首页“互动”板块,进入“征求意见”专栏,提出意见建议。提出异议的单位或个人应对相关材料的真实性和可靠性负责,对无具体事实根据的异议,以及其他不正当要求将不予受理。
感谢您的参与和支持!
附件:绿色低碳先进技术示范项目清单(第二批)(公开征求意见稿)
国家发展改革委
2025年4月2日





















来源 | 国家发展改革委
信息监督:马力 010-63967913 13811615299
相关文章
- 快讯:4月14日连云港亚新废钢采购价格上调20元2025/4/14
- 4月14日连云港亚新废钢采购价格上调20元2025/4/14
- 本周华北废钢市场价格弱势运行 下周废钢市场震荡调整2025/4/11
- 国内废钢市场偏弱运行 下周国内废钢市场弱势震荡为主2025/4/11
- 兰格钢铁废钢周报(四月第二周)2025/4/11
- 4月11日兰格钢铁网废钢流通基准价格指数为2073涨42025/4/11
