《国家工业资源综合利用先进适用工艺技术设备目录(2025年版)》公示
为贯彻落实《中华人民共和国固体废物污染环境防治法》,加快推进工业固废源头减量和规模化、高值化利用,提升再生资源综合利用水平,发展高端智能再制造,拟遴选发布一批资源综合利用领域先进适用工艺技术设备目录。现将《国家工业资源综合利用先进适用工艺技术设备目录(2025年版)》名单予以公示。如有异议,请在公示期间内将书面意见反馈至工业和信息化部节能与综合利用司。
公示时间:2025年7月25日至2025年8月2日
联系单位:工业和信息化部节能与综合利用司
联系电话:010-68205352
电子邮件:zyzhly miit.gov.cn
——————————————
第44:镁-煤基固废协同改性技术与全固废煤矿充填材料制备工艺入选。结合工信部7月8日发布的《镁冶炼渣回收处理技术规范》(YS/T 1804-2025),综合利用“镁渣”实施填沟造地,依照还草还林规范进行处置后,交由所属乡镇村委会用于种植养殖,填沟所用土地以临时用地进行征用。填沟造地能缓解工业用地紧张、增加复垦林草地甚至耕地面积,实现固废的综合利用,有效解决镁产业发展过程中固废处理的瓶颈问题。

《国家工业资源综合利用先进适用工艺技术设备目录(2025年版)》
| 序号 | 工艺技术设备名称 | 技术装备简介 | 关键技术及主要技术指标 | 具体适用范围 |
| (一)工业固废减量化 | ||||
| 1 | 非水基钻屑热机械处理技术 | 采用了摩擦生热的原理,通过转臂高速旋转带动颗粒高速分散碰撞后产生热量,将液相脱附收集。可用于非水基钻屑、油泥的无害化、资源化处理。 | 关键技术:自清洁长寿命反应釜技术;自动智能进出料控制技术;转速负载恒温温度控制技术;多级冷凝三相分离技术;远程自动化技术。主要技术指标:处理量1~2t/h(含液率10%~30%),作业面积60㎡,实现了海上平台原位处理模式;干渣含油率≤0.3%,远低于GB4914《海洋石油勘探开发污染物排放浓度限值》;回收油密度≤0.85g/cm3,符合企业钻井液用矿物油标准,可用于配制钻井液。 | 油田开发产生非水基钻屑、油泥的源头减量 |
| 2 | 百万吨煤矸石覆岩隔离注浆充填技术 | 将煤矸石在地面破碎、球磨并制成煤矸石浆液,再利用煤炭开采过程中覆岩下沉产生的离层空间,将煤矸石浆液通过地面高压注浆的方式注入地下离层区。从而实现处废、保水、减沉、防冲、减震五位一体绿色开采,为大规模解决煤矸石处置难题提供了新路径。 | 关键技术: 煤矸石浆液制备技术;煤矸石浆液泵送技术;矿井注浆区域、离层层位判别技术;煤矸石浆液注浆工艺技术。 满足大型矿井煤矸石百万吨级的处置需求,实现矸石不外排,建立百万吨级煤矸石覆岩隔离注浆充填技术从研发、设计、建设到运营的全链条技术体系。 | 煤矸石固废源头减量 |
| 3 | 超难选含铁岩矿高效绿色磁悬浮综合利用技术设备 | 该产品在磁重分选领域实现了多项关键技术突破,通过首创的“环周给矿,中心溢流”结构设计解决了传统的“中心给矿、环周溢流”结构产生的“磁空洞”效应以及分选效率低的问题,首次实现强磁性矿物精准分选与大型化生产。该技术设备适用于结晶粒度细的超难选低品位含铁岩矿分选。改变单纯通过提高尾矿排放量降低精矿回收率来提升品位的分选方式,利用其高分选精度,在提高精矿品位的同时能够提高精矿回收率,可减少尾矿的排放量;除此以外,对于因早期选矿技术不足产生的历史尾矿,可以通过该产品再选,回收尾矿中的强磁性矿物,实现历史尾矿的减量。最终实现尾矿的整体源头减量。 | 关键技术:“环周给矿,中心溢流”的分选结构。主要技术指标:处理能力达到100~130t/h、精矿品位提高2~15个百分点、溢流磁性铁品位大幅降低、吨精矿耗水量降低50%。 | 难选铁矿选矿、含铁尾矿源头减量 |
| 4 | 多源重金属危废协同资源化关键技术 | 该技术采用氧化-还原-烟化连续熔炼与分级精炼,实现多金属的梯度回收。熔炼过程采用黄铁矿协同氧化熔炼降低能耗,研发了低PbO活度的五元渣系和含砷烟气高温电收尘智能化装备,铅、锌直收率显著提高;利用污酸协同浸出高砷烟尘制备三氧化二砷,实现含砷危废全流程消减与资源化利用。 | 关键技术:复杂多金属强化分离-分组梯度回收技术;协同熔炼过程主金属铅锌高效直收技术;全流程砷脱除与资源化利用技术主要技术指标:协同熔炼系统:床能率60~80t料/(m2·d)、熔炼温度1000~1200℃、单位综合能耗<300kgce/t、多金属回收率>95%、铅直收率75%~85%、锌直收率75%~85%、尾渣含Pb<0.2%、Zn<0.5%、Cu<0.1%。砷资源化系统:砷浸出率>95%、砷综合回收率>94%、氧化砷纯度≥98%。对比国内顶吹炉工艺,单位综合能耗减少60~80kgce/t物料。 | 有色金属冶炼废弃物的源头减量与资源化利用 |
| 5 | 气动流化塔铬铁铝全要素共提源头减排绿色制造集成技术 | 铬铁矿、氢氧化钠和空气经气动流化塔制备铬酸钠、氧化铁粉和氢氧化铝。铬酸钠经电解制得重铬酸钠同时产生氢氧化钠、氧气和氢气,NaOH重新作为原料使用,氢气和氧气作为清洁能源综合利用。本技术可实现原料中铬铁铝全要素共提并随市场互为主产品,源头解决铬渣污染并杜绝含铬芒硝,也为能源梯级利用和边际能源控制提供新路径。 | 关键技术: 气动流化塔连续液相氧化制备铬酸钠技术;在线联产制备氧化铁粉技术;在线联产制备氢氧化铝技术;离子膜连续电解铬酸钠制备重铬酸钠技术。 铬转化率95%以上,较传统提升10%以上;含铬芒硝减排100%;氢氧化钠、氢气和氧气循环利用。 | 铬、锰、锂、锆等无机盐行业的源头减量 |
| (二)工业固废综合利用 | ||||
| 1 | 全尾砂高浓度及膏体充填工艺新技术以及新材料与新装备 | 该技术装备将选矿尾砂通过浓密处理后加入水泥、其他新型胶结材料,或添加粉煤灰、冶炼渣等充分搅拌后形成高浓度及膏体的充填料浆,由充填泵加压或靠重力自流输送到井下采空区进行充填。亦可将制备后尾砂浆体(胶结或非胶结)输送至露天坑进行回填治理,或泵送至尾矿库等堆存。可用于矿山行业尾矿坑内充填和地表排放。 | 关键技术:(1)全尾砂高浓度及膏体充填工艺;(2)新型固废充填胶结材料;(3)尾矿浓缩贮存装置。主要技术指标:(1)全尾砂高浓度及膏体充填,制备的料浆浓度高,料浆不离析或少泌水,在同等胶结材料添加量的情况下,充填体强度更高;并能结合专家控制算法、BIM技术、工业互联网平台,实现充填站的自动化和智能化升级,实现“一键式”智能充填系统。(2)尾砂浓缩贮存装置较传统砂仓和深锥,运行成本低,且底流浓度高,能有效降低尾砂处理成本。尾砂充填系统单套生产能力60~200m3/h,膏体及高浓度充填浓度达到70%~78%。(3)新型固废充填胶结材料完全替代水泥等传统胶结材料用于矿山充填,不仅能适用于超细尾砂充填,相同条件下,其胶结充填体强度、料浆流动性和稳定性等充填效果较水泥更优,而且可减少碳排放40%以上,固废综合利用率可达100%。 | 尾矿砂综合利用 |
| 2 | 磷石膏降碳式高温煅烧无害化处置工艺技术与系统装备 | 本技术采用多元固废协同处置及再生利用高温熔融制陶时的系统余热、烟气余热及陶粒余热,在非能源消耗下提供200℃-1000℃的高温对磷石膏进行无害化处置,实现规模化、模式化的低成本、高品质的磷石膏处理与高质化利用的技术与装备。 | 关键技术:多元固废协同、以废治废、全余热利用下的降碳式高温煅烧磷石膏无害化处置及高质化利用技术。主要技术指标:(1)强度:抗折强度≥3MPa、2h抗压强度≥6MPa、绝干抗压强度≥12MPa、强度波动率≤5%;(2)无害化处理指标:P?O?≤0.1%、水溶性F-≤0.01%、半水及无水硫酸钙含量≥90%、pH值≥7.0、白度≥60%;处置后半水石膏可达85%,超规范标准20%及以上。(3)经济性指标:传统磷石膏煅烧处置费用在180-220元/吨;采用本技术处置成本≤120元/吨,同比下降33.3%;(4)节能效果:本技术以非能源消耗下,提供200℃-1000℃的高温,对磷石膏进行无害化处置,每生产1吨磷建筑石膏可节约标煤19.86kg。 | 磷石膏、城乡污泥、农林等多元固废协同处理处置及高质化利用 |
| 3 | 精对苯二甲酸(PTA)残渣资源化利用关键技术设备 | 精对苯二甲酸(PTA)氧化残渣综合利用回收苯甲酸、增塑剂、溴化钠、钴锰产品以及废水循环处理的技术设备。PTA氧化残渣总资源化利用达90%以上。 | 关键技术:焚烧过程中采用悬浮引射加料方式,进行免燃料焚烧处理免助燃焚烧处理技术;萃取分离工艺技术提取钴、锰等贵重金属;集成物理回收方式从除尘烟气及废水中回收溴化钠;性能可控的固体酸催化剂高效催化PTA残渣中苯羧酸制备增塑剂;PTA氧化残渣制备苯甲酸工艺技术。主要技术指标:PTA氧化残渣总资源化利用达90%以上;制得酯类增塑剂纯度达98%以上,溴化钠产品纯度可以达到98.5%;采用萃取分离工艺从灰渣中回收提取钴、锰等贵重金属;免燃料焚烧处理,并对热能回收利用,热效率可达70%。经成果鉴定为:国际先进。 | 有机固废物无害化处理和资源化利用 |
| 4 | 典型铅基固废绿色协同强化熔炼技术与设备 | 该技术通过熔炼铅膏、锌浸出渣等铅基多金属固废,产出粗铅等产品,可应用于铅基多金属固废的综合利用。 | 关键技术:侧—顶吹熔池熔炼炉。主要技术指标:金属回收率比传统技术高10%~20%,能耗比传统技术低20%以上。粗铅产品满足《粗铅行业标准》(YS/T 71-2013)要求;污染物排放满足《铅、锌工业污染物排放标准》(GB 25466-2010)与《大气污染物综合排放标准》(GB 16297-1996)标准要求。 | 铅基多金属固废综合利用 |
| 5 | 利用相变-气凝胶制备粉煤灰蒸压加气块的技术工艺装置与集成 | 基于反应机理开发多参数协同算法,实现精准配料;创建温-湿-压联动梯度控温蒸养模式。建立粉煤灰成分-粒径-活性分级体系,利用工业固废粉煤灰实现漂珠/硅灰/碳灰高值化利用。利用相变复合材料复合技术,赋予产品自感知-自适应-自调节功能,构建智能材料体系。 | 关键技术:智能配比-梯度蒸养-粉煤灰分级-相变复合自调节。主要技术指标:利用粉煤灰制备出纯度达到99.99%以上高性能二氧化硅凝胶,该气凝胶可以将蒸压加气混凝土导热系数降低30%,工艺优化,合格率99%,蒸压加气块产品满足《蒸压加气混凝土砌块》 (GB/T11968-2020)的要求。 | 粉煤灰综合利用 |
| 6 | 冶金渣协同开发低碳多元胶凝材料的技术与应用 | 该技术以高炉矿渣、钢渣、脱硫石膏、粉煤灰炉渣为原料,按一定比例配料,分离金属、塑料等异物,提升原料纯度,经加工细磨后制成胶凝材料。含原料储存及配料系统、粉磨系统、成品储存及输送系统等高能效、低噪音,大规模生产,粉磨细度可达400~600m2/kg。 | 关键技术:首次将全固废胶凝材料替代水泥用于全固废混凝土的道路工程中,提高了固体废弃物的利用价值,降低了混凝土的生产成本;将辊压-热闷处理后的、安定性合格的钢渣代替部分骨料,协同全固废胶凝材料成功制备路面基层;首次将冶金渣成套建设产线。主要技术指标:生产的产品包括但不限于全固废胶凝材料、钢渣粉、复合掺合料等,相关产品满足《混凝土用复合掺合料》(JGT486-2015)、《固废基胶凝材料应用技术规程》(TCECS689-2020)等的要求。比表面积≥400m2/kg,含水量≤0.5%,密度≥2.8g/cm3。 | 冶金固废综合利用 |
| 7 | 高炉熔渣显热利用及多固废协同制备低碳岩棉关键技术 | 本技术利用高炉熔渣的显热能源和固废资源属性,协同铁尾矿、粉煤灰等固废制备岩棉,开创了"以废代矿、显热利用"的循环经济模式,适用于低碳岩棉产品的生产。核心技术:全固废替代玄武岩等天然矿石资源制备岩棉;采用自结耐材长寿电炉技术,优化设计电炉炉型,攻克了热熔渣制备岩棉过程中熔化均化难、耐材寿命短两大瓶颈。 | 关键技术:多固废协同高炉熔渣岩棉调质技术:采用全量工业固废替代玄武岩等天然矿石制备岩棉,实现工业固废100%资源化与余热高效利用;自结耐材长寿电炉装备技术:实现高效熔制-自结耐材-熔体均化,延长电炉寿命,提升电炉连续稳定运行能力。主要技术指标:(1)固废利用率达100%;(2)吨岩棉能耗低于165kgce,较传统冷料工艺节能19%以上;(3)吨岩棉二氧化碳排放小于0.6t,减碳28%以上。产品按规格型号满足《建筑用岩棉绝热制品》(GB/T 19686-2015) 或《建筑外墙外保温用岩棉制品》(GB/T 25975-2018)的要求。 | 高炉熔渣、铁尾矿、粉煤灰等固废的综合利用 |
| 8 | 用新鲜半水磷石膏干法直接生产石膏砌块、砖、空心条板、高强板等建材产品技术 | 用湿法磷酸新鲜半水磷石膏添加快速水化助剂和独创的干法石膏胶凝材料技术与挤压成型干法石膏建材制品装备相结合,工艺路线简洁高效,一机多用,产品达到部品化精度,产品成墙后无需抹灰刮糙,与同类产品比大大降低了生产成本和简化工序。 | 关键技术:“SK助剂”十多年攻关形成的干法生产配方,与挤压成型的工艺路线相配合,两小时内完成石膏制品的水化、硬化。主要技术指标:石膏硬化体的抗压强度最高达到40兆帕以上。①石膏砌块产品满足《石膏砌块》(JC/T698-2010)的要求,②石膏空心条板产品满足《石膏空心条板》(JC/T829-2010)的要求, ③防静电地板产品满足《防静电活动地板通用规范》(GB/T36340-2018)的要求。 | 工业副产石膏的综合利用 |
| 9 | 废旧沥青混凝土综合再利用技术设备 | 通过对废旧沥青路面的翻挖、回收、破碎、筛分,与沥青活化剂、新沥青材料、新集料等按最佳比例混合,生产出合格的再生沥青混合料,创新集成了以双向型防堵塞烘干筒、双喷射头型沥青泡沫制备装置、高吸力型沥青混料箱、双段式沥青生产用的溶解装置等设备为核心的废旧沥青综合利用技术设备体系,并进行推广应用。 | 关键技术:废旧沥青再生活化技术。主要技术指标:沥青再生混合料的稳定度(kN)≥10;流值(mm)2-3;油石比(%)>4.5,达到甚至高于新质沥青的性能;废旧沥青混凝土掺比率在30%~100%之间,实际生产的综合平均掺比率50%。 | 废旧沥青混凝土回收再利用 |
| 10 | 用于污泥干化处理的新型圆盘式干化机 | 该设备采用单轴盘片组合式中空轴传热结构,用蒸汽间接加热,通过搅拌物料使水分更快蒸发,进行干燥,既适用于物料半干化,又适用于物料全干化,该设备是污泥干化系统的关键核心设备,为热电厂、垃圾电厂、水泥窑厂等相近行业提供了间接干化+焚烧协同处置的重要技术支撑及关键核心设备。 | 关键技术:单中空轴盘片组合式传热结构;自动卸泥机构;智能观察视镜;高效耐磨结构;带自动喷淋结构;干化机载气可循环。主要技术指标:处理能力:可达每天130t,比同级别国外产品处理能力高8%左右;干燥强度:≥15kg/m2?h,比同级别国外产品性能提高3%左右;吨污泥蒸汽耗量:0.85t/吨湿污泥,比同级别国外产品蒸汽耗量减少5%左右。 | 各类环境污泥(市政、化工、造纸、印染、石油)综合利用 |
| 11 | 锂尾矿在建筑陶瓷的资源化利用技术 | 锂尾矿经过预处理系统进行加工预处理后引入建筑陶瓷坯料配方,采用“连续粗磨+间歇细磨”新型连续球磨方式进行原料混合,提高球磨效率降低球磨能耗,实现料浆高质高效节能稳定生产,通过固氟改性技术解决锂尾矿高温煅烧过程中氟化物分解逸出的技术难题,开发出锂尾矿掺入量达50%以上的高性能陶瓷砖。 | 关键技术:锂尾矿预处理技术、新型节能球磨技术、固氟改性技术。主要技术指标:锂尾矿在建筑陶瓷坯料配方中掺量达50%以上,固氟率可达100%;预处理后锂尾矿颗粒平均粒径控制≤0.5mm、最大颗粒粒径控制≤3mm;新型连续球磨较传统混合式球磨单位时间产能提高14.51%,单位电耗降低18.41%。 | 锂尾矿综合利用 |
| 12 | 钢铁冶金难处理渣尘泥无害化处理与资源化综合利用技术装备 | 该技术装备对钢铁企业高锌高铁渣尘泥提出了“一步法”等离子熔融还原分离工艺,高温熔融深度还原,实现多金属组分同步高效提取与分离,还原铁水直接生产生铁块、冶炼烟尘经过分类收集后得到富锌粉末作为有色冶炼锌原料销售、玻璃化冶炼渣现场粒化可做普通建材材料,实现固废危废完全无害化、资源化、全量化利用。 | 关键技术:多功能等离子熔融还原分离强化冶炼技术;多级捕集-分级利用超洁净排放控制技术;风雾淬急冷高温液态渣粒化技术。主要技术指标:生铁(Fe含量>96%);铅锌等有色金属高效回收,回收率其中Zn>98%,Pb>98%;风淬粒化渣无害化。与常规应用的Waelz回转窑相比金属化率提高30%以上;冶炼渣玻璃化,安全性高可直接开展综合利用。 | 钢铁企业高锌高铁渣尘泥资源化、高值化利用 |
| 13 | 全尾砂大流量高浓度连续一键充填技术 | 该技术通过深锥浓密机、两段联合搅拌工艺和智能控制系统实现细粒级尾矿高效充填。系统采用全尾砂(粒径D50=19.17μm,浓度68%~70%),配以新型胶凝材料,单套充填流量可达180-220m3/h,24小时连续运行。依托智能管控平台,实时监测浓度、流量等参数,精准调控灰砂比(1:7至1:15)和调浓水添加量,实现“一键充填”自动化操作。 | 关键技术: 全尾砂大流量高浓度连续一键充填技术 单系统充填流量180~220m3/h,支持24小时连续作业;一键充填自动化率100%,实时动态调节灰砂比(1:7至1:15)流量、补水量等,误差≤1%。与传统立式纱仓对比,减少了1座充填站和7套充填制备系统;充填浓度波动降低3%;胶凝材料为高炉水渣基材料,成本降低50%,包裹细颗粒能力更强,抗渗性能优。 | 矿山细粒级尾矿综合利用 |
| 14 | 固废微波热解资源化利用技术与装备 | 该设备以连续阶梯式微波多级热解为核心,通过上料系统、微波热解析系统、冷却系统、卸料系统、尾气处理系统、余热回收系统等过程,使物料中的有机类物质不断蒸发、解析出来,固体产物满足处理指标要求。可应用于食品、化工、医药、生物发酵等行业的废盐处置、废旧活性炭再生。 | 关键技术:电磁仿真模拟与计算技术;高温传热、传质、传动技术;电磁屏蔽工艺与技术。主要技术指标:能耗300-500kWh/t;再生活性炭吸附容量恢复率≥90%,炭损率≤10%;尾气量少;撬装化、占地面积小;处理后盐样符合相关国家污染物排放(控制)标准或技术规范要求。 | 粉末活性炭再生、颗粒活性炭再生、化工废盐处置及其他有机物污染的固废利用 |
| 15 | 钢铁冶金除尘灰回转窑碳基直接还原铁技术 | 钢铁在生产过程中会产生含铁、碳、锌等有价资源的尘泥,其中含锌的粉尘会对高炉系统造成不利影响,不能直接利用。采用除尘灰回转窑碳基直接还原铁热送转炉炼钢技术可以充分利用碳元素作为还原剂,充分还原铁元素热送转炉炼钢使用,高效提取锌元素外卖、副产饱和蒸汽,实现除尘灰固废资源高效利用。 | 关键技术:1、碳基还原剂定向活化,采用配加改性生物炭、焦炉除尘灰及含碳量较高的尘泥,将还原效率提升40%,二氧化碳排放降低65%;2、多金属分步提取工艺,建立“低温脱锌-中温还原铁”的精准温控模型,锌挥发率和金属铁回收率大幅提升;3、过程能效优化,通过精准配料实现入窑物料成分稳定,充分回收利用烟气余热,系统能耗较传统工艺下降60%。主要技术指标:氧化锌脱除率超过99.9%,氧化锌含量>60%;直接还原铁球团全铁品位>60%(金属化率>70%);单位产品综合能耗<85kgce/t。 | 各类含铁、含锌、含碳尘泥的综合回收利用 |
| 16 | 涂料废渣资源化利用技术与自动化生产线 | 实现了漆渣的多级破碎、脱水、无害化处理、超细粉碎、表面改性等过程的连续化、自动化运行及废气、废水在线收集、处理,获得了在保持涂料废渣中羟基、环氧基等基团的活性基础上再生的关键工艺参数,制备了40目~1000目高分子树脂复合固体粉末,实现了涂料废渣全物理过程再生的工业化生产,生产线年处理能力达到20000吨。 | 关键技术:低温逐级脱水技术;梯度粉碎技术;表面改性技术;智能化控制系统主要技术指标:①单条生产线具备年处理2万吨涂料废渣的能力;②可制备40目~1000目高分子树脂复合固体粉末材料;③不同目数的产品干重率可达到96%~98%;④产品符合国家、地方制定或行业通用的被替代原料生产的产品质量标准,以及符合相关国家污染物排放(控制)标准或技术规范要求。 | 涂料废渣综合利用 |
| 17 | 有机固体废弃物热裂解资源化处置关键技术及装备 | 有机固废通过热气密装置连续送入裂解器内,进行裂解裂化反应,经分油、冷却和净化处理,获得裂解油、可燃气和固体产物。可燃气回用供热系统;裂解产物均能作为产品销售,其中裂解油一般作为炼油厂的原料油使用或作为化工原料,经加工后用于新产品的制造;各产品性能均可达到或优于行业标准要求。 | 关键技术:无结焦、热分散技术;动态热气密技术;油品阻聚净化工艺;气体净化、烟气循环利用技术及余热利用技术;智能控制及安全预警技术。主要技术指标:余热利用率>90%,对比国内外同类型设备综合能效提升40%以上;外排烟气中污染物浓度PM<5mg/Nm3,SOX<10mg/Nm3,NOX<30mg/Nm3,满足《排污许可证申请与核发技术规范废弃资源加工工业(HJ1034-2019)》及相关行业环保标准要求;固体产物矿物油含量<0.3%,如需可达到0.05%以下,根据固体产物的不同去向,满足相关国家污染物排放(控制)标准或技术规范要求。 | 废轮胎/橡胶、废塑料、生活垃圾、含油污泥、煤焦油渣等有机固体废弃物综合利用 |
| 18 | 蒸压硅酸盐骨料的水热合成技术及装备 | 该技术选用硅基和钙基固废为原材料,采用水热合成蒸压工艺生产蒸压硅酸盐骨料。产品广泛应用于建筑领域和水处理领域。配套生产设备可实现无人自动运行。生产过程环保节能。 | 关键技术:水热合成蒸压硅酸盐骨料技术;钢渣、镁渣全替代钙质原料技术;高效蒸压釜节能养护技术;全自动、智能养护技术;混合料智能制备与物料高效均化技术;蒸压硅酸盐骨料在低收缩,高强度混凝土中应用技术;蒸压硅酸盐骨料大体积混凝土低水化热技术;蒸压硅酸盐功能骨料低碳混凝土应用技术。主要技术指标:固废在全部原料中质量占比达到99.5%;蒸压硅酸盐骨料产品:筒压强度8-30MPa,软化系数≥0.85,堆积密度800~1200kg/m3,表观密度:1600~2100kg/m3,吸水率:7%~15%,坚固性:<0.5%;生产能耗为烧结骨料的25%;以年产100万吨蒸压硅酸盐骨料的生产线为例,设备装机总功率约为4500Kw,I/O控制点12500个。 | 冶金渣综合利用 |
| 19 | 钢渣法脱硫及副产物综合利用 | 该技术是一种湿法脱硫技术,核心旨在以钢渣替代石灰、石灰石作为脱硫剂,通过自主研发的脱硫装置“DS-多相反应器”脱硫,并得到脱硫副产物。脱硫副产物作为土壤改良剂用于盐碱沙荒地改造,也可用作水泥缓凝剂和生料配料剂,从而形成固废协同处理废气,副产物充分利用的低碳、经济的循环经济产业链。 | 关键技术:(1)适用于钢渣高效脱硫的设备“DS-多相反应器”;(2)钢渣水化、酸化解析的工艺;(3)钢渣脱硫副产物改良盐碱沙荒地、用于水泥原料。主要技术指标:根据钢渣法脱硫与石灰石脱硫比较:脱硫成本:600~800元/tSO2;脱硫副产物可用于土壤改良或用作水泥缓凝剂和生料配料剂;每处理1吨SO2可利用约2吨废钢渣;每处理1吨SO2可减少0.7吨CO2排放。 | 工业炉窑烟气脱硫,利用钢渣作为脱硫剂 |
| 20 | 高能效大产量发泡陶瓷隧道窑成套装备 | 该项目由隧道窑、窑车和自动装卸机构组成,主要用于制造发泡陶瓷。窑炉由排烟区、预热区、烧成区、冷却区组成,以工业固废为主要原料的粉料被均匀放置于窑车垫板的高温陶瓷纸上进入窑内,经过干燥、预热、烧成熔融、发泡,冷却后定型为多孔板材,出窑卸出再进入冷加工工序。空车回到装料位置继续布料进窑,如此循环往复,每天24小时连续生产。 | 关键技术:适合生产轻质发泡陶瓷的隧道窑、自动控制的双窑门及低蓄热的轻质耐火保温结构、多层烧成结构、三层加热控温结构和冷却技术、自动布料、卸板的配套装备。主要技术指标:烧成规格为3000mm*1800mm、密度为(350-450)kg/m3发泡陶瓷板材时,(1)日产量≥250m3/天;(2)烧成合格率≥96%;(3)单位综合能耗≤242.85kgce/t产品,比同类产品节省燃料20%。 | 工业固废、尾矿生产发泡陶瓷 |
| 21 | 湿排炉渣立磨粉磨技术及装备 | 湿排炉渣立磨粉磨系统主要包括喂料系统、粉磨系统、烘干系统、成品收集系统和成品储存系统。其核心设备为天津水泥院自主研发的TRM湿排炉渣立磨。该粉磨系统可以用于粉磨湿排炉渣、粉煤灰、矿渣等大宗固废物料,制得的粉体产品可用于水泥生产中的混合材、混凝土中的矿物掺合料,也可作为独立产品进行销售。 | 关键技术:(1)“物料流动状态调控技术”。该技术能够精准调节立磨破碎和粉磨功能的长度区间,从而显著提高研磨效率。(2)“气流式密封技术”。对传统立磨选粉机密封结构进行优化设计,增加气料流的行走路径和碰撞次数,降低成品中粗颗粒含量。(3)“低阻低热耗工艺技术”。通过将循环余热风引入热风炉出风口,替代掺冷风,最大限度地利用循环风的余热,提高磨机内部热传导效率。技术指标:以年产30万吨TRM湿排炉渣立磨粉磨系统为例,立磨电耗≤20kWh/t,系统电耗32kWh/t左右,产品45μm细度含量小于30%。 | 湿排炉渣、粉煤灰等大宗固废物料生产水泥混合材 |
| 22 | 拜耳法赤泥分质调控生产基体复合材料关键技术 | 构建了一个赤泥基新材料技术体系方案,赤泥经过物理法分质、调控、分级等手段,生产出系列硅铁粉、硅铝粉、赤泥基干土等新材料,作为不同的替代原料来满足水泥、建材、陶瓷等行业对原料的需求。这样赤泥一步落地成粉,实现无害化处理和资源回收利用,低成本地打开赤泥利用的通道。 | 关键技术:1、利用赤泥中原始颗粒的重力和磁力的差别,进行定向分散和选择分离,分级制粉得到硅铁粉;2.通过加入调整剂,针对游离碱进行定向固化,得到固化赤泥;3.通过加入复配元素,进行定向解聚和颗粒化处理,得到建陶行业需要的硅铝粉和道路行业所需要的赤泥基土复合材料。主要技术指标:(1)形成3种赤泥产品。硅铁粉产品指标,SiO2+Fe2O3>65%,水分<22%,根据客户需求及矿石调整硅铁比例,主要应用于钢铁、水泥行业;硅铝粉产品指标:SiO2+Al2O3+Fe2O3>80%,水分<22%,主要应用于建材、陶瓷行业;赤泥基土材料水分<25%,2mm以上筛物低于20%主要应用于道路及胶凝材料。(2)开发低成本分质利用的技术,赤泥减排率100%。 | 拜耳法赤泥综合利用 |
| 23 | 铅铜阳极泥绿色短流程多金属回收关键技术及装备 | 该技术装备包含三大关键技术和两套核心装备三大关键技术分别是铅铜阳极泥连续挥发熔炼短流程分离砷锑铅铋、贵金属全湿法短流程精炼金银铂钯、铅铋渣强化还原熔炼-连续蒸馏短流程回收铋技术。 | 关键技术:铅铜阳极泥“连续挥发熔炼”短流程分离砷锑铅铋技术;贵金属全湿法短流程精炼金银铂钯技术;铅铋渣“强化还原熔炼-连续蒸馏”短流程回收铋技术。主要技术指标:生产4N金、4N银、3N海绵铂、3N海绵钯、4N铋、4N碲等产品,金、银、铂、钯、铋、锑回收率达95%以上。贵金属冶炼的周期缩短了20%,铋冶炼的周期缩短了30%,综合能耗降低了20%。系统运行稳定,尾气指标NOX≤20mg/Nm3,SO2≤10mg/Nm3,颗粒物≤5mg/Nm3,低于河南省特排标准。 | 铅铜阳极泥综合回收、利用 |
| 24 | 两段法铝灰资源化利用新工艺 | 两段法铝灰绿色资源化利用新工艺,以烧结法生产氧化铝工艺为基础,采用“一段活性溶出+二段熟料烧结”工艺进行铝灰资源化综合利用,将铝灰中单质铝、氮化铝、氟、氯等元素从铝灰中分离,并形成氢气、氨水、打渣剂、氧化铝等产品。相关技术被中国有色金属工业协会评定为国际领先水平,2023年入选《国家先进污染防治技术目录(固体废物和土壤污染防治领域)》,2024年入选“科创中国”先导技术榜(绿色低碳领域)。 | 关键技术:铝灰水解催化脱氮-浓碱焙烧转型-拜耳法生产氧化铝关键技术、铝灰烧结法协同脱除循环母液中有机物关键技术。主要技术指标:日处理铝灰量150t/d;熟料溶出ηAl>94%;氧化铝回收率>95%(业内平均<85%);氨气吸收率>98%;天然气耗138Nm3/t-Al2O3;电耗(氧化铝工艺电耗)132kW·h/t-Al2O3,氢气利用率100%。 | 铝工业危险废物资源化、无害化利用 |
| 25 | 磷石膏汽水热液转化绿色利用成套技术 | 磷石膏经过一步法“转晶-双固”、崩解-催化等工序,产出缓凝剂和Ⅱ型无水石膏粉。缓凝剂可替代天然石膏,用于高标号水泥生产;Ⅱ型无水石膏粉可作为原料开发聚合物填料、胶凝材料两系列的16种衍生产品,所开发产品的性能指标均达到和超过相应标准要求,污染物含量亦在国家标准规定之内。 | 关键技术:①集无害处理与资源利用于一步骤的“转晶-双固”工艺;②生产Ⅱ型无水石膏粉的“崩解-催化”工艺。主要技术指标:①产物既为与天然石膏同品质的水泥缓凝剂,产物浸出液的磷含量低于ICP-AES检出限(≤0.0004%,以P205,计),氟含量≤0.008%(以F-计)。将产物完全替代天然石膏用于52.5标号水泥生产,产品加工性能和物理性能指标完全达到国标要求。②实现了石膏向Ⅱ型无水石膏的低温、高效转化,产物中Ⅱ型无水石膏转化率>95%,污染物含量低于第Ⅰ类固废标准(浸出液TP≤0.5mg/L,F-≤10mg/L),粒径细小(D90≤10μm)。 | 磷石膏和其他工业副产石膏绿色高值利用 |
| 26 | 煤系烧结轻质高强陶粒制备技术及设备 | 以煤矸石、粉煤灰等煤系固废为主要原料,经过破碎、粉磨、加入助剂造粒成型、回转窑焙烧及冷却等生产工艺,产出的煤系烧结轻质高强陶粒。陶粒的内部结构特征呈细密蜂窝状微孔,具有轻质、高强、保温、抗渗、隔音、抗震、耐腐蚀等性能。 | 关键技术:煤系固废高利用率配方组合制备陶粒工艺技术;高灰熔点煤矸石制备陶粒火工工艺技术。主要技术指标:煤矸石掺入量70%以上;轻集料:可生产出颗粒规格0.16mm~16mm,表观密度1200~2000kg/m3,筒压强度6MPa~25MPa;生物质滤料:空隙率≥40%,筒压强度6MPa~25MPa。 | 煤系固废物综合利用 |
| 27 | 油页岩分质高效转化集成技术 | 通过集成油页岩分质高效热解、全过程污染物深度减排、全流程动态匹配与系统智能监控、过程余能回收与梯级利用、页岩油深加工及干馏固废综合利用等一系列先进技术的应用,实现了油页岩分质高效转化,资源利用率提高10%,二氧化碳等污染物达标排放,矿山固废实现了绿色资源化利用。 | 关键技术:油页岩分质高效转化集成技术。主要技术指标:对比目前油页岩综合处理技术,本技术油页岩利用率提高10%,油收率提高7%,烟气除油和脱硫效率达到96%以上。实现了余热余能发电、供暖,尾渣资源化利用。 | 矿山资源综合利用 |
| 28 | 超低挥发分超细含碳燃料清洁高效焚烧技术 | 该技术通过燃料预处活化,解决超低挥发分超细含碳燃料的稳燃与燃尽难题。气化灰渣通过循环流化床焚烧,实现99%的高效燃烧,同步产出高参数蒸汽用于发电。该技术使氮氧化物等污染物实现原始超低排放。焚烧后的灰渣经处理,可用于建材生产或土壤改良。处理后的产物高效清洁,燃烧充分、蒸汽可利用。 | 关键技术:燃前活化的循环流化床高效焚烧技术;高效旋风气固分离技术;高通量返料技术;超高温、超高压、一次再热技术;多级布风NOx原始超低排放技术。主要技术指标:(1)入炉原料性质:100%气化灰渣。与其他掺烧工艺相比不添加任何辅助性燃料;(2)气化灰渣脱碳后碳含量:<1%;(3)气化灰渣焚烧效率:≥98%;(4)热效率:≥90%;(5)NOx原始排放:<50mg/m3。 | 适用于冶金、建材、玻璃、陶瓷、电力及煤化工等工业领域气化灰渣的综合利用 |
| 29 | 废油漆桶无氧裂解资源化利用工艺技术 | 废弃油漆桶经预处理分选后分离油漆渣及铁片,铁片通过连续式无氧裂解炉裂解,裂解后收集作为一般工业固废进行资源化利用,裂解气输送至回转窑焚烧系统二燃室燃烧处置,烟气净化后达标排放。 | 关键技术:物料连续稳定进料技术、氮气保护技术、隔氧水封技术、裂解炉微正压控制技术。主要技术指标:无氧裂解氧含量≤2%、物料裂解温度400~450℃、裂解炉压力保持微正压(压力≧200Pa)。 | 修造船及汽车制造行业产生的废弃油漆桶开展资源化利用 |
| 30 | 对苯二甲酸残渣综合利用技术设备 | 以对苯二甲酸氧化残渣、废表活油脂、油水混合物、多乙二醇废液、脂肪酸、苯酐为多元酸原料、二甘醇和甘油为多元醇原料,在无机盐催化剂作用下,发生酯化反应,生成具有一定黏度和羟值的聚酯多元醇产品,可达到或优于行业标准要求。 | 关键技术:通过配方设计和分段式工艺设计,可以使相关危废100%综合利用,参与缩聚反应,生产出的产品可满足行业标准,达到了市场对质量指标的需求。成功解决了相关危废的无害化处理问题,节省了高昂的环保成本,实现了化工资源循环利用,符合危废处置无害化、减量化和资源化的环保政策。对比焚烧和重金属提取工艺可减少二氧化碳排放11万吨/年。主要技术指标:①与正品聚酯多元醇相比,因含有油性成分,与戊烷相容性提升200%以上;②因对苯二甲酸残渣中含有部分苯甲酸、甲基苯甲酸等,分子结构稳定,制得聚酯更稳定,储存期更长,一般达到12个月的保质期。而用纯正品对苯二甲酸制得聚酯多元醇一般储存期小于7天。③聚酯多元醇羟值:410±30mgKOH/g;酸值≤2.5mgKOH/g;黏度(25℃mPa·s)3500±1000;水分≤0.12%,均达到了行业标准《精对苯二甲酸残渣制聚酯多元醇》(HG/T6259-2023);废气满足《锅炉大气污染物排放标准》(DB31/387-2018)、《合成树脂工业污染物排放标准》(GB31572-2015)、《大气污染物综合排放标准》(DB31/933-2015)、《恶臭(异味)污染物排放标准》(DB31/1025-2016)相关要求;废水满足《污水综合排放标准》(DB31/199-2018)相关要求;从炼升在线数据及年度手工监测数据来看,所有排放检测结果均满足相关国家污染物排放(控制)标准或技术规范要求。 | 对苯二甲酸残渣HW11900-013-11废表活油脂HW08900-201-08油水混合物HW09900-007-09多乙二醇废液HW11261-130-11的综合利用 |
| 31 | 粉煤灰提质降碳综合利用关键技术与装备 | 针对不能直接利用的粉煤灰原状粗灰,研发新型干法节能型立式研磨装备,开发粉煤灰提质降碳综合利用关键工艺,并开展技术集成与应用示范,节能降碳效果显著,制备的物理改性粉煤灰品质提升,用于水泥混凝土可提高粉煤灰掺量,实现粉煤灰高效综合利用。 | 关键技术:新型干法节能型立式研磨装备研发。粉煤灰提质降碳综合利用。主要技术指标:对比现有球磨机,能耗降低50%以上。对比Ⅰ级粉煤灰,物理改性粉煤灰在水泥混凝土中掺量可提高10%以上。 | 粉煤灰等工业固废综合利用 |
| 32 | 锂辉石冶炼渣资源化综合利用成套技术 | 本技术通过浮-磁联合工艺,实现锂辉石提锂锂渣清洁高效脱硫脱铁除杂;通过锂渣中钽铌矿物、锡矿物与硅酸盐矿物理化性质差异性,采用复合力场与超多刻槽摇床设备实现钽铌矿物和锡矿物与硅酸盐矿物高效分离;通过钽铌矿物与锡矿物比磁化系数差异性,采用高梯度磁选设备实现钽铌矿物与锡矿物高效分离,最终获得硅铝微粉、高纯石膏、钽铌精矿、锡精矿等高值化产品。该成套技术应用于锂渣资源化综合回收领域,创造性地解决了制约锂渣“资源化、高值化和规模化”回收难题,助力锂电行业绿色健康发展。 | 关键技术:1.首创浮-磁选矿工艺,高效脱除锂渣中有害杂质硫和铁;2.开发出锂渣中石膏“靶向”浮选药剂;3.开发出复合力场的重-磁联合选矿工艺。主要技术指标:1.本成套技术首次应用于锂渣资源化综合回收领域,属行业首创,目前尚无对比技术和产品;2.技术指标:硅铝微粉产率≥60%,硅铝微粉中SiO2≥65%,Al2O3≥22%,SO3≤0.5%,Fe2O3≤0.6%;钽铌精矿:Ta2O5≥15%,Nb2O5≥10%,钽铌回收率≥40%;锡精矿:Sn≥30%,Sn回收率≥40%;高纯石膏:SO3≥38%。 | 锂渣综合利用 |
| 33 | 铝灰全量化资源综合利用技术 | 该技术梯级温度精准调控+多段连续催化水解浸出工艺,实现二次铝灰中活性组分(Al、Al?C?、AlN)深度解离与盐组分高效浸出。无害化突破:活性组分惰性化(AlN<1%、可溶盐<1%),产物无浸出毒性;可燃气(H?/CH?)纯净回收作燃料,氨气制≥20%氨水,杜绝污染。全量资源化路径:气:可燃气体供烘干能源,氨水产品化;液:滤液脱氟脱钙→蒸发结晶→混合盐产品;固:惰性高铝料(Al?O? 68%~83%)短期:用于水泥/陶瓷原料;闭环核心:创新开发高铝料再生氧化铝技术,突破α-Al?O?碱溶难题,铝资源回归电解铝产业链。零排放:冷凝水100%回用,固废/废水零外排。 | 关键技术:铝灰全量化资源综合利用技术主要技术指标:氮化铝脱除率≥98%、碳化铝脱除率≥98%;可溶氟脱除率≥93%、可溶性盐脱除率≥95%;铝灰全量资源化利用产品:金属铝片进一步通过熔铸成铝含量大于95%的复化锭;氨气制备成浓度大于20%的工业氨水;氢气及甲烷在烘干窑作为燃料补充燃烧;结晶盐含水率≤1%,NaCl和KCl含量≥90%,质量符合《变形铝及铝合金用熔剂》(YS/T491-2005)作为铝用精炼剂;高铝料《YB/T5179-2005》进一步通过粉体煅烧成再生氧化铝原料《YST1666-2023再生氧化铝原料》;硫酸铵,符合国家标准《肥料级硫酸4铵》(GB-T 535-2020)标准,氮≥19%,硫≥21%。 | 铝灰渣低成本危废处置、全量高值化资源回收利用 |
| 34 | 垃圾焚烧飞灰资源化制备岩棉的技术与设备 | 该技术通过“低温热解-水洗脱氯-分盐回收-熔融制棉”一体化工艺,产出岩棉等资源化产品,实现飞灰无害化处理和高值化资源利用,大幅降低综合处置成本。该技术首创飞灰增浓水洗系统,将水灰比降低2/3,结合自研飞灰专用熔融炉等专利技术,实现节能降耗、减排降碳。 | 关键技术:飞灰增浓水洗系统、飞灰专用熔融炉主要技术指标:水洗工段水灰比从传统工艺的3:1降至1:1,减少后端蒸发水量2/3,大幅降低处置成本。熔融工段的熔体均质化程度从行业现有的85%提升至99%,大幅增加资源化产品的经济价值,且运行稳定,连续运行时间超8000小时。产品按不同项目要求满足GB/T11835-2016《绝热用岩棉、矿渣棉及其制品》、GB/T 19686-2015《建筑用岩棉绝热制品》或GB/T 25975-2018《建筑外墙外保温用岩棉制品》的标准要求。 | 垃圾焚烧飞灰资源化综合利用 |
| 35 | 多源低品位有色金属废弃物高值化清洁利用关键技术 | 多源冶金固废定向调控及铜、锡元素高效富集、固-液-气三相耦合精炼提纯金属锡的新方法、铜及金银铟等稀贵金属高效绿色提纯-深加工一体化技术和专用装备,自主构建了低品位冶金固废大规模处理成套系统,适用不同来源的含锡污泥,回收铜、金、银、铟等产品性能均可达到或优于行业标准要求。 | 关键技术:氧化还原基促进性富氧连续侧吹协同分相富集调控技术;多场耦合有色金属污泥高干脱水技术;重熔氧化造渣除杂-熔析凝析真空分离-控电位电解回收精锡新工艺;再生锡炉渣玻璃态资源化技术;微气泡活性氧化靶向浸出-选择性去极化电沉积高效回收铜新工艺;含金、银及铟等稀贵金属废弃物高值化利用技术。主要技术指标:回收率均达到99%以上,铜、金、银和铟含量分别达到99.94%、99.99%、99.99%、99.99%。 | 有色金属废弃物高值化利用 |
| 36 | 钢铁渣复合胶凝材料生产技术与应用 | 开发出一种胶凝材料精准配料计算方法与控制系统,大幅提高胶凝材料配比设计效率,保证了产品稳定性;发明了稳定生产的粉磨、均化、除铁设备与胶凝材料智能化生产系统,基于区块链与大数据技术,建成全流程质量追踪溯源系统;建立完善标准体系,发明了专用早强剂,保证了胶凝材料在各个应用场景中的应用。 | 关键技术:钢铁渣复合胶凝材料(固废基胶凝材料)精准配料与控制系统;稳定化与智能化生产设备与系统;全流程质量追踪溯源系统;建立完善标准体系,发明了专用早强剂。主要技术指标:产品性能达到国家标准《钢铁渣复合料》GB/T28294-2024的要求。相比于P·O42.5水泥,生产能耗降低80%、碳排放降低90%,价格降低50%~70%。折压比0.20~0.31,7d水化热<200J/g。28d氯离子扩散系数<0.4×10-12m2/s,28d抗硫酸盐侵蚀系数Kc>1.2。 | 钢渣综合利用 |
| 37 | 典型低品位钒钛磁铁矿尾矿高效梯级利用关键技术 | 该技术基于尾矿性质开发了中磁抛尾技术、高效低成本选铜技术、分级选磷工艺与绿色砂石工艺。 | 关键技术:实现了超频钒钛磁铁矿中铁、磷、铜、硫矿物元素与砂石骨料的综合回收。主要技术指标:与原技术相比,伴生磷、铜回收率分别提高40.79、51.55个百分点,磷浮选作业药剂消耗降低45%,尾矿排放减量34%。 | 钒钛磁铁矿尾矿综合利用 |
| 38 | 固废资源化利用耦合二氧化碳捕集封存利用(CCUS)技术 | 原初科技创新的化学链矿化CCUS技术,模拟自然矿化反应,将工业尾气中的CO?与含钙固废(如电石渣、钢渣等)高效转化为负碳产品,无三废产生。每矿化1吨CO?可消耗2~7吨固废,并生产约2.3吨负碳碳酸钙(碳足迹-0.18kgCO?e/kg)。兼具经济性与环保性,为工业固废资源化及大规模固碳提供了绿色解决方案。 | 关键技术:使用化学链矿化技术,将工业烟气中的CO?矿化固定为微米级/纳米级负碳碳酸钙;专利溶矿反应器、专利矿化反应器;使用工业固废常温常压制备负碳碳酸钙。主要技术指标:1、脱碳效率高。该技术通过构建化学链反应,开发专利SDR/YMR反应器及专有助剂,在2分钟内完成矿化反应,CO?的矿化吸收率可大于90%。2、CO?无需提浓。将工业烟气技术中的CO?(浓度大于3%),无需经过捕集提纯过程,直接矿化利用,节省了提纯过程所需的大量能耗。3、低能耗、绿色工艺过程。能量梯级利用,实现了工艺过程的绿色清洁和低能耗。化学链矿化过程不消耗酸碱,无废碱废液产生。4、长期稳定固碳。矿化产品为结构稳定、不重新释放CO?的碳酸钙,可以实现长期、持续、稳定固碳。5、本技术每矿化利用1吨CO?约产生2.3吨负碳碳酸钙产品。该负碳碳酸钙产品碳足迹为-0.18kgCO2e/kgCaCO3。 | 适合火电、石化、煤化工、钢铁、水泥、电解铝等高碳排放行业 |
| 39 | 无机粘结剂铸造废砂联合再生技术及装备 | 废砂热法工艺采用沸腾式富氧焙烧,脆化其表面的惰性膜,还预防废砂结块。机械工艺在摆轮带动下,热态砂粒间高速、高频摩擦,剥离其表面的惰性膜,并提高砂粒SiO2含量。湿法工艺是涡轮带动砂粒在水中柔性擦洗,去除其沟壑内的残余粘结剂,恢复砂粒原始形貌。衍生物除尘灰和污泥水,通过造粒固化工艺用于制备再生陶粒。 | 关键技术:热法防结块技术,废砂降导电率技术,再生砂表面改性技术。主要技术指标:对比国际的无机废砂再生装备,再生砂可以100%替代新砂用于复杂铸件制芯,可使用时间延长60%以上。无机再生砂灼减量≤0.15%,含泥量≤0.20%,含水量≤0.15%,导电率≤800us/cm。再生陶粒筒压强度≥10.0Mpa,压碎指标≤20%。 | 无机粘结剂铸造废砂再生回收利用 |
| 40 | 多源固废协同制备高蓄水-净水环境功能材料技术及成套化装备 | 利用湖泊淤泥、市政污泥复配秸秆等废弃物,通过独立研发的集干化、烧成、余热利用为一体的模块化移动式智能精准控温烧成装备,结合“仿生造孔”与“生物质自持烧成”技术制成球状多孔环境材料。该材料作为吸附媒介,结合径流截流沟、潜层过滤、生态驳岸等多系统,对地表径流污染进行梯级协同控制,实现净水与保水。 | 关键技术:1.“硅铝基矿物仿生造孔”及“生物质辅料内源自持中高温烧成”技术制备蓄水-净水环境功能材料;2.可移动式一体化智能精准控温烧成装备和信息化管理平台;3.基于蓄水-净水功能材料的径流污染生态梯级控制与微循环水生态系统重构及调控运维技术。主要技术指标:1.污泥等固废掺量≥96%,质量蓄水系数≥60%,筒压强度1.0-3.0MPa;2.系统余热回收率>30%,较传统干化焚烧处置成本节约30%以上;3.与同类产品相比,对COD、SS去除能力提升2倍以上,对TP提升3倍以上;4.湖泊修复后水质稳定达Ⅱ~Ⅲ类,透明度提升至3~3.5米,处理效率提升60%,成本降低30%。 | 市政污泥、河湖底泥、农业废弃物协同资源化利用 |
| 41 | 冶金含铁含锌尘泥转底炉资源化利用技术 | 含铁含锌尘泥经配料、混料、成型制成含碳球团,烘干后进入转底炉焙烧还原,生产出的金属化球团可供炼铁、炼钢工序直接使用;球团中的氧化锌被还原成金属锌挥发进入烟气,在烟道中再次氧化生成氧化锌,烟气通过余热锅炉回收热量生产蒸汽后进入布袋除尘器,收集得到富含氧化锌的粉尘,供炼锌厂利用;综合回收铁、锌资源。 | 关键技术:1)高强度含铁含锌尘泥球团制备技术;2)金属球团高温还原工艺匹配技术;3)受热面腐蚀防护技术;4)余热锅炉受热面防粘结技术。主要技术指标:1)球团金属化率≥75%,比国内同类技术提升7%~14%;2)原料脱锌率≥90%,比国内同类技术提升5%~11%;3)综合返粉率≤25%,比国内同类技术下降30%~38%;4)生产线连续运行时间超过6个月,比国内同类技术提升100%。 | 冶金含铁含锌尘泥资源化利用 |
| 42 | 含铬铝渣固废综合利用集成技术 | 该技术通过将铬铁矿焙烧后的铬酸钠碱性溶液中和后得到的含铬铝渣进行打浆、解胶、过滤、滤饼二次打浆还原、溶出、过滤除杂、滤液种分、结晶、过滤洗涤、干燥得到超细氢氧化铝产品,实现铝铬分离及铝的高效回收利用。 | 关键技术:特有的碱性液中铝的分离和提取技术;滤渣中铬的解聚及回收技术;碱溶后杂质去除技术;超细氢氧化铝形貌控制及粒径控制技术。主要技术指标:氢氧化铝含量≥99.5%;烧失量34.5%~34.6%,粒度1-2μm;附着总碱≤0.2%;电导率≤50μs/cm;吸油值≤38ml/100g。 | 含铬铝渣固废回收综合利用 |
| 43 | 含铬钒渣固废综合利用集成技术 | 该技术通过对铬铁矿焙烧后的铬酸钠碱性溶液加石灰后得到的含铬钒渣进行洗涤回收Cr6+,除铬后的钒渣再进行溶钒、调节pH,结晶、过滤、洗涤晶体得到高含量的多聚钒酸钠产品,实现钒铬分离及钒的高效回收利用。 | 关键技术:含铬钒渣中铬的分离回收技术;含铬钒渣中钒的提取技术。主要技术指标:五氧化二钒干基含量≥80%;钒产品中六价铬含量≤10ppm;钒产品中硫酸钠含量≤5%。 | 含铬钒渣固废回收综合利用 |
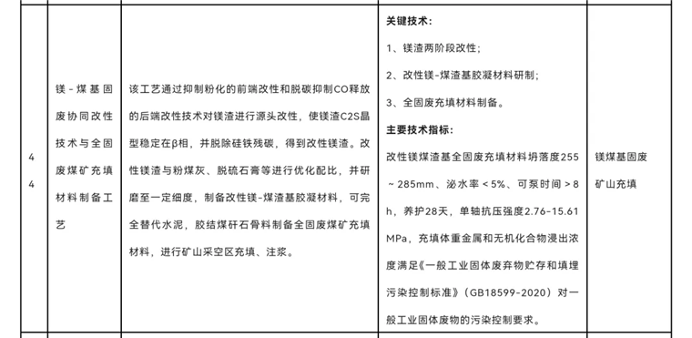
| 44 | 镁-煤基固废协同改性技术与全固废煤矿充填材料制备工艺 | 该工艺通过抑制粉化的前端改性和脱碳抑制CO释放的后端改性技术对镁渣进行源头改性,使镁渣C2S晶型稳定在β相,并脱除硅铁残碳,得到改性镁渣。改性镁渣与粉煤灰、脱硫石膏等进行优化配比,并研磨至一定细度,制备改性镁-煤渣基胶凝材料,可完全替代水泥,胶结煤矸石骨料制备全固废煤矿充填材料,进行矿山采空区充填、注浆。 | 关键技术:1、镁渣两阶段改性;2、改性镁-煤渣基胶凝材料研制;3、全固废充填材料制备。主要技术指标:改性镁煤渣基全固废充填材料坍落度255~285mm、泌水率<5%、可泵时间>8h,养护28天,单轴抗压强度2.76-15.61MPa,充填体重金属和无机化合物浸出浓度满足《一般工业固体废弃物贮存和填埋污染控制标准》(GB18599-2020)对一般工业固体废物的污染控制要求。 | 镁煤基固废矿山充填 |
| 45 | 光伏工业固废金刚线切片硅泥综合利用设备 | 该技术以光伏工业固废金刚线切片硅泥为原材料,可大幅提高固废硅泥的转化率和回收率。解决了切片硅泥低利用率缺陷,提升了资源再利用附加价值。并兼顾传统离子交换法和单质硅水解法无法实现小粒径与高浓度并存的技术难题。该技术填补国内空白,达到先进水平。该款技术设备具有:能耗低、产量大、污染小的特点。 | 关键技术:切片硅泥提纯活性:提高硅原材料的纯度及反应活性。纳米减压浓缩设备:减压浓缩联动超滤膜浓缩可显著提高浓缩效率,降低能耗,保持产品特有性能。主要技术指标:对比同行业技术,该技术可制备出平均粒径5-8纳米、固含量25%~30%的高浓度硅酸锂、小粒径硅溶胶。比常规离子交换法能耗降低30%,生产效率提升40%。 | 光伏工业固废金刚线切片废硅泥的再生利用 |
| 46 | 煤基固废纤维化资源利用工艺技术 | 充分利用燃煤电厂锅炉废渣、废热,将煤基固废通过调质、热熔成纤、纤维化等工艺转化为无机纤维类材料,大幅降低了无机纤维类材料的生产能耗和污染物排放,所生产纤维材料可应用于节能保温、生态修复、绿色建材、高新材料等领域,形成了绿色低碳的煤基固废资源化循环利用产业链。 | 关键技术:燃煤电厂煤基固废纤维化资源利用关键技术;煤基固废纤维联产绿色节能绿色建材技术;煤基固废亲水改性固水纤维生态修复技术;煤基固废制备新型高性能连续纤维工艺技术。主要技术指标:本技术固废掺比达到80%以上,纤维材料成本较常规工艺低50%,能耗较常规纤维化技术低60%。将煤基固废资源化利用扩展至绿色建材、生态修复等领域。煤基固废节能保温纤维材料粒径小于6μm,渣球含量(粒径大于1mm)小于2%,导热系数小于0.04W(k*m),优于国家标准(GB/T19686-2020);高性能连续纤维弹性模量达70Gpa以上、抗拉强度1000MPa以上;煤基固废固水纤维生态修复材料吸水率>50%,孔隙率>45%,透水系数≥0.3。 | 粉煤灰、炉渣、煤矸石等煤基固废资源化综合利用 |
| 47 | 矿山固废膏体充填系统集成技术与成套高端装备 | 矿山固废以系统集成工艺,经深锥浓密系统、搅拌制备系统加工成膏状混合物,通过泵送系统、管道输送系统、中央集成控制系统等成套膏体充填技术及成套装备,回填至采空区,各子系统工艺、技术无缝对接,从源头彻底解决了以往散片化组合装备模式不相匹配的问题;膏体充填核心装备充填工业泵、深锥浓密机、搅拌机等产品,填补国内行业空白,打破了国外技术垄断,解决了关键装备“卡脖子”技术问题。 | 关键技术:膏体充填系统集成技术;膏体充填大方量、远距离可靠输送、防堵管技术;矿山膏体充填系统智能化控制技术。主要技术指标:采出率:30%~40%提升至90%以上,最大理论出口排量:500m3/h,最大理论出口压力:20MPa,远距离输送:15km,连续输送时间:16h,膏体料浆浓度:50%~85%,膏体料浆泌水率:<5%,溢流水悬浮物<300ppm。 | 全矿山领域工业固废综合利用 |
| 48 | 化工废盐热化学处理技术及成套装备 | 采用集成式高温热化学处理装备,对含有机物化工废盐进行处理,在一个工艺单元里将有机污染物含量(以TOC表征)从最高5万mg/kg降至30mg/kg以下。该工艺清洁、高效、低碳。氯化钠型单一废盐经处理后可替代原盐用于离子膜烧碱生产,硫酸钠等其他类型废盐处理后可资源化利用。 | 关键技术:热化学处理技术及装置。主要技术指标:反应器出料盐样符合相关国家和行业污染控制标准,TOC优于《再生工业盐 氯化钠》中的控制指标,可对标回用于离子膜烧碱生产等高端综合利用途径。总氮≤2mg/kg;处理能耗:天然气≤140Nm3/吨(给料);电耗≤90kWh/吨;水≤1.0吨/吨;药剂费≤80元/吨;余热锅炉自产蒸汽量:≥0.4吨/吨;烟气排放达到GB18484-2020标准要求;二次固废发生量≤2.5%。 | 氯化钠、硫酸钠、氯化钾等单质盐及其混盐处理和资源化利用 |
| 49 | 危险废物制高值化学品绿色低碳技术开发及应用 | 危险废弃物经预处理为满足气化要求的原料,通过气流床高温熔融气化制取CO和H2为主的基础化工原料气,原料气经脱毒变换、净化后部分制取高纯氢,部分用于氨合成;过程中产生的CO2部分经氨中和生产用于锂电池的绿色高纯碳酸氢铵,其余CO2经碳捕集回收为液体产品;各产品性能均可达到或优于行业标准要求。 | 关键技术:“一键式”多种危险废物智能配伍原料制备技术;不同种类危险废物高温熔融气化工艺技术(多通道喷嘴核心关键设备及多股物料入炉的加料、控制技术);合成气净化集成优化技术。主要技术指标:危险废物有机质利用率>98%,其中碳转化率>97.5%;危废减容率(湿基)>95%;残渣热灼减率<2.5%;经碳足迹认证单位氢气二氧化碳排放量0.464kgCO2e/kgH2。 | 石化行业有机危废及废盐综合高效利用 |
| 50 | 基于悬浮煅烧技术的粉体资源化研究及应用 | 核心技术采用粉料充分分散悬浮于高温烟气中,利用粉料巨大比表面积,与烟气快速完成传热,发生分解、氧化还原等反应(数秒级),有效处理传统窑炉无法煅烧的≤15mm小粒径物料(如工业尾矿、铅锌矿渣),实现高效热交换使粉体瞬间完成相变或成分转化,在化工、环保等领域应用广泛。 | 关键技术:采用气力输送与旋流场强化换热技术,实现粉体物料(≤15mm)在悬浮态下的秒级高效煅烧及超净排放,突破传统窑炉对小粒径物料处理的限制。主要技术指标:较传统回转窑在最小煅烧粒径方面提升50%(突破≤15mm细粉极限);对比堆积煅烧在煅烧时间方面缩短98%(小时级→秒级);对比行业标杆在热效率方面提升35%以上(热耗降幅超30%);对比国标在颗粒物排放浓度方面下降67%(≤10mg/Nm3);单线年碳减排量达85万吨。 | 覆盖多领域粉体资源化处理工业固废、新能源材料、建材原料、化工环保中间体 |
| (三)再生资源回收利用 | ||||
| 1 | 多场景高效耦合碱性萃锂系统 | 不同含锂废料得到的锂浸出液经过碱性除杂后均呈现“低锂高钠”的特性,根据溶液中锂浓度高低及碱性基团的类型,将其依次用酚脂类、二酮类和氟代类三种萃取剂进行高效耦合萃锂,得到的反萃液直接蒸发得到电池级锂盐(碳酸锂、磷酸二氢锂)。 | 关键技术:酚脂类萃锂-碳酸氢铵反萃-热解制备电池级碳酸锂技术;二酮类-碳酸氢铵反萃-热解制备电池级碳酸锂技术;氟代类-硫酸反萃-热解制备电池级硫酸锂技术。主要技术指标:对比国内锂提取技术,锂的回收率从86%提高到98%以上;制得的碳酸锂产品均满足《电池级碳酸锂》(YS/T582-2023)的要求以及满足相关国家污染物排放(控制)标准或技术规范要求;碳酸锂吨能耗指标≤1350kgce/t。 | 废旧锂电池锂资源化回收、锂矿石提锂、盐湖卤水提锂、电解铝废渣中提锂、锂云母提锂等领域、氢化热解母液 |
| 2 | 废旧磷酸铁锂动力电池再生利用技术 | 以锂离子电池生产厂商回收其未注液的极芯、正极极片等为原料,创新开发出分拣、拆解、破碎、分选等工序,分离出粗制磷酸铁锂粉和粗制铝,粗制磷酸铁锂粉再经过整形、除磁、烧结、再整形、除磁、混料、除磁、包装,生产出合格的使用的磷酸铁锂正极材料,从而达到循环利用。 | 关键技术:LFP正极废片处理、C负极废片处理、物理分离技术、装备技术改造、材料后处理技术。主要技术指标:产品安全性100%;以物理修复方法实现对未注液LFP电池的正极材料回收利用的回收效率≥90%;以物理修复工艺实现对已注液LFP电池正负极材料的回收利用的回收效率≥92%;以极片回收处理技术,实现对石墨材料和铜金属的回收的回收效率≥95%。 | 废旧磷酸铁锂动力电池再生利用 |
| 3 | 锂电池资源化循环利用成套设备 | 成套设备采用物理及化学原理,对退役锂电池中有价值的金属元素进行资源化循环利用。通过密封破碎将退役锂电池破碎成松散的片状物料,经低温挥发去除物料中的电解液,之后通过综合分选将磁性物料及塑料等重物进行分离后收集,剩余物料经中温热解进一步去除有机物,经冷却后通过两级脱粉将铜铝与黑粉分离,并分别回收。 | 关键技术:太空舱密封带电破碎技术;二段式连续密封加热挥发技术;柔性脱粉与机械脱粉组合技术。主要技术指标:电池黑粉综合回收率≥98%,比国内同行业回收率提高3%以上;电池黑粉内铜铝含量分别控制在Al≤1%、Cu≤1%,杂质含量较同行业技术降低50%以上;铜箔与铝箔回收纯度均达到95%以上,较同行业提高15%以上;有机质去除率≥99%,黑粉COD可降至200mg/L以下,远低于行业2000mg/L;设备氧含量控制到业内最低的2%以下,安全系数行业领先,较同行业降低3%以上,同时可降低氮气使用量13%。 | 废旧锂电池资源化回收利用 |
| 4 | 废旧锂电池带电连续碎解系统 | 本系统基于安全、高效、环保的设计理念,采用氮气密封环境与连续式碎解工艺,解决废旧锂电池带电破碎过程中的燃爆风险。通过两级撕碎(一级粗碎+二级精细破碎)实现锂电池物理解离,结合实时氧浓度监控、火焰探测及氮气灭火联锁控制,确保破碎全程处于惰性环境(氧气浓度≤2%)出料温度≤55℃,有效抑制热失控与粉尘爆炸。 | 关键技术:对撕碎机关键的动刀,定刀,隔套进行了全新的结构和材质升级,增加剪切效果,降低极片基材粉末化现象。同时全新的刀片结构设计,解决了普通双轴撕碎机包覆的问题。保证两级撕碎后的物料松散,无包裹,得到大片的电池破碎料,电池在破碎机内停留时间短,安全系数高,运行成本低。主要技术指标:一破将破碎机破碎到30mmx300mm以下;碎坏后的物料通过重力作用,直接落到二破中,进行二次破碎,二破将锂电池破碎到30mm以下(在新刀的情况下,98%达到此粒径),便于后续的输送与分选。 | 废旧锂电池资源化回收利用 |
| 5 | 废旧电池组拆解和高效破碎分离技术 | 退役电池组全自动拆建生产线,具备无损高效拆解功能;利用660℃至680℃高温水蒸气,将电解液、粘结剂、隔膜被碳化分解为短链烷烃气体和含氟类水溶液,实现高污染风险有机污染物的绿色处置;通过多级筛选-风选-磁选等实现废旧锂离子电池各组分的高效分离;通过调整回收材料中各种元素的配比来实现正极材料修复再生。 | 关键技术:退役电池组全自动拆解工艺及生产线;过热水蒸气无害化处置污染物与活性物质强化剥离技术与装备;有价组分多物理场耦合分选技术及工程化装备;失效活性物质修复及高效回收技术。主要技术指标:水蒸气热解操作压力:0.7-1.2MPa,处理后氟元素含量低于0.1%;废旧电池高效破碎分离装备年处理能力1.0万吨,铜铁铝和极粉的回收率达到99%,99%,96%,98%;修复后磷酸铁锂正极材料首次放电容量159.4mAh/g。 | 废旧锂离子电池资源化综合利用 |
| 6 | 退役锂电池高效可控再生电池级碳酸锂关键技术 | 针对废旧三元电池回收过程中的锂元素,采用最新的分离再生技术和全自动全封闭生产线,通过优化集成形成高效再生电池级碳酸锂技术,开发了动力电池粉体材料精细化分离技术、镍钴锰高效除杂提纯技术、低浓度锂液富集提锂技术、数字化生产控制技术、废水资源化利用技术等技术。 | 关键技术:低浓度锂液富集提锂技术。主要技术指标:3~5g/L低浓度锂液经过萃取富集后,萃余液锂浓度低于0.01g/L,锂萃取收率高于99%,反萃后锂浓度高于25g/L。 | 废旧锂电池再生利用 |
| 7 | 退役锂电池及生产电池极片资源化综合利用技术 | 本工艺技术专为退役锂电池的环保处理和资源回收设计,涵盖了从初步破碎到废气处理的全流程,包括粗破系统、裂解冷却系统、精破系统、除尘系统和废气处理系统,可实现新能源汽车退役动力电池、电动自行车退役锂电池和电芯生产边角料高价值金属的资源回收和环保处理。 | 关键技术:带电破碎技术、滚筒式回转窑裂解技术、多级筛分技术、真空负压除尘技术、废气净化技术。主要技术指标:1)黑粉:黑粉的回收率≥98%;铜+铝含量≤3%。2)铜粉:黑粉含量≤5%;3)铝粉:黑粉含量≤5%。 | 新能源汽车退役动力电池、电动自行车退役锂电池和电芯生产边角料的综合利用 |
| 8 | 退役动力锂电池高值化循环清洁利用关键技术 | 通过专业检测,将废旧动力锂电池分级分类。对可用锂电池进行梯级利用,不可用的进行再生利用。再生利用环节,通过拆解破碎、分选工序分选出铁和塑料,剩余物料进入低温炭化;低温炭化处理后的物料进入多级分选工序,将铜、铝分选出来,剥离回收的正负极混合料送往贵金属材料高值组分分离系统。含贵金属的锂镍钴锰正负极混合料进入浸出工序,经过浸出处理,负极石墨经过滤、洗涤、烘干后作为产品外销。浸出液通过进一步净化后送往萃取工序。在萃取工序,各种金属离子通过萃取剂进行分离高效提取,得到镍、钴、锰的高纯净化液;最后将高纯净化液进行浓缩、结晶、干燥和包装,产出电池级硫酸钴、硫酸镍、硫酸锰和碳酸锂。 | 关键技术:锂电池性能评价、配组和放电测试技术;电池自动化拆解技术;物料快速智能分选技术;电解液无害化处理技术;高值组分协同浸出技术;多元复杂金属定向迁移技术;高效提锂技术;生产废水循环利用技术。主要技术指标:再生利用环节,黑粉中铜铝杂质含量不超过1%,热解能耗相比传统电热回转窑降低30%,工艺废水循环利用率高达90%,生产出的硫酸镍、硫酸钴、硫酸锰、碳酸锂产品全部达到电池级标准,镍钴锰综合回收率超过98.5%,锂回收率超过90%。梯次利用环节,梯次电池达到储能及低速电动三轮车应用标准。 | 废旧动力锂电池综合回收利用 |
| 9 | 磷酸铁锂电池粉资源化再生利用技术 | 该技术有效利用黑粉中锂、铁、磷及杂质元素在不同酸碱性条件下的Ksp、络合平衡,实现等当量提锂、短程除杂,产出了低钙低杂元碳酸锂和磷铁成品。可应用于磷酸铁锂电池黑粉、提锂后磷铁渣、石墨负极材料等的资源化回收。 | 关键技术:磷酸铁锂电池黑粉高效提锂及短程除杂。主要技术指标:锂回收率95%,品质达YS/T582-2023;磷回收率90%,品质达HG/T4701-2021;石墨回收率90%,品质达GB/T24533-2019。 | 磷酸铁锂报废电池中锂、磷、铁的回收利用 |
| 10 | TPAS废弃活性炭活化再生资源化技术 | 该设备采用两段式处置,通过无氧间接热解脱附-控氧高温活化-低损耗再生的工艺技术路线,实现各类污染分段精准控制,再生炭的碘值恢复能够达到95%以上。解决多源废活性炭普适性差、活性炭损失率高、再生炭品质低和再生成本高等共性问题。 | 关键技术:热解脱附-活化再生两段式工艺及自适应调控技术;过程烟气梯级循环和热能回收利用关键技术。主要技术指标:在再生炭的损耗率方面,实现损耗率≤5%;再生炭的吸碘值恢复率≥95%;废活性炭含水率≤10%、有机质(VOCs)含量9%~18%条件下,天然气消耗量≤110Nm3/t。 | 活性炭再生利用 |
| 11 | 废塑料自清焦多级连续热解成套装置 | 通过连续热解技术将混合废塑料转化为热解油、热解气及炭黑。采用多级反应器与自清焦技术,实现废塑料的高效资源化利用,油收率超过80%。 | 关键技术:多级连续热解反应器(350-600℃);自清焦柔性刮板系统与换热优化技术;低温脱氯技术(脱氯效率≥90%)。主要技术指标:对比传统热解设备(结焦停机周期<500小时),本技术实现连续运行>7200小时/年,传热效率提升至85%(同类技术仅65%~75%),系统脱氯率提高50%以上。 | 废塑料资源化利用 |
| 12 | 退役风电叶片重塑再生关键技术及工程示范 | 退役风电叶片经现场高效率切割、多级粉碎筛分、再生产品定制成型等工艺,制备出再生型材和模压托盘等再生产品,再生产品性能均可达到或优于行业标准要求。 | 关键技术:模块化场景自适应的退役风电叶片高效环保切割装备;多级粒度破碎及分选回收技术;梯度成型-表面协同强化的高性能再生产品制成技术。主要技术指标:切割效率>2000千克/小时,切割成本≤1000元/吨;粉碎粒径:2-120目;再生地板:弯曲强度≥26MPa;再生运输托盘:堆码极限载荷≥4000kg,抗弯极限载荷>2000kg。 | 风电、航空、汽车、船舶等复合材料废弃物回收利用 |
| 13 | 200L废钢桶低温烘干打磨一体化干法再生技术 | 该技术集成了逆向顶盖还原技术、加温控料、烘干打磨、封闭抛丸外壁除杂、桶内抛光及整形、防锈等功能模块以及PLC控制系统。200L废钢桶经自动化落盖、桶内自动化除残预处理后,再经低温烘干打磨,制成翻新桶,产品桶标准参照《废钢桶再生团体标准》,且生产过程无二次污染。 | 关键技术:自动化加温控料技术;逆向顶盖还原技术;低温烘干打磨技术。主要技术指标:每条线的200L废旧钢桶设计处理规模约为20万只/年;处理过程中每次天然气加热时间不长于5s,桶壁温度低于200℃;翻新后桶内目视内部及底部无可见化学残余物质,桶内距桶口15cm处VOCs<15ppm。 | 废钢桶翻新再生 |
| 14 | 退役晶硅光伏组件高效拆解及清洁再生利用技术及成套装备 | 完整或不完整的退役晶硅光伏组件经过光伏组件预处理-铝边框、接线盒近零损拆解-光伏层压件热法处理高效解离-混合物料高效分离等工序,依次产出铝边框、接线盒、玻璃、焊带、硅料等再生产品;再生硅料经过有价金属定向绿色浸出-熔融-铸锭-切片等工序,依次产出氧化铝、单质银、6N级高纯硅片等产品。各项再生产品的性能能够满足多领域工业生产需求,品质远高于相关国家标准或行业标准。而且整个拆解-解离-再生利用过程,能源消耗量低,污染小,具备可复制可推广应用性。 | 关键技术:退役光伏组件热解与资源回收技术;物料分选与精细化提纯技术;贵金属回收与高纯度银提取技术;高纯度硅提纯与材料再生技术。主要技术指标:电池片及焊带中银、铜回收率≥95%,硅再生利用率≥90%;实现退役光伏层压件热解法处理量≥2万吨/年、有价金属和硅回收量≥750吨/年以及配套废液废渣安全处置。 | 退役晶硅光伏组件拆解及再生利用 |
| 15 | 高品质废旧塑料水洗分选资源化利用技术与成套装备 | 该设备系统性去除原料表面附着的油渍污染物、标签残留物、非塑料杂质及微生物菌群,确保清洗后的瓶片料纯度≥99%,卫生指标符合美国食品药品监督管理局(FDA)21CFR179.45标准要求。 | 关键技术:高效清洁的浮水物料清洗技术以及深度色选分离技术,并实现全过程自动化处置。主要技术指标:处理量≥3t/h且高自动化运行,确保清洗后的瓶片料纯度≥99%,产线运行较传统工艺节电10%、节水20%。 | 废塑料再生利用 |
| 16 | 废旧轮胎破碎分选回收处理综合利用技术与成套装备 | 该设备采用纯机械处理的方式,利用物料之间的物理性质的差异完成钢丝、纤维、橡胶粉分离提纯,综合利用率可达100%。可应用于外径≤1200mm的废旧轮胎回收处理。 | 关键技术:①全自动化和智能化控制技术;②全自动切圈技术;③破碎机刀具表面处理工艺技术。主要技术指标:处理量5t/h,回收20-40目胶粉、≥40目胶粉和钢丝,胶粉含钢丝量≤0.03%,钢丝含胶量≤0.5%。 | 废轮胎再生利用 |
| 17 | 光伏行业含氟废水矿相重构资源化利用成套装备 | 本装备基于诱导结晶沉淀法,通过精确调控反应器结构、填料类型、水力流态及钙盐浓度等参数,在酸性含氟废水(pH1-2)中实现氟离子的定向富集与结晶。通过优化钙氟摩尔比(1.05-1.1)反应浓度梯度及PLC自动投药系统,克服传统工艺运行控制复杂、晶体纯度不稳定的难题,生成纯度≥95%的氟化钙晶体(CaF?),可直接作为氢氟酸生产原料回用。 | 关键技术:模块化设计的混流式结晶床反应器;引入了微米级晶种颗粒,具有高比表面积和强化学活性的氟化钙晶核。主要技术指标:单台设备每天可以处理300立方米的氟浓度1000~25000mg/L的含氟废水,回收并转化出不少于10吨的氟化钙晶体。按照每年300天的运行计算,单台设备每年可处理90000立方米的废水,产出不少于3000吨的氟化钙晶体。对比国际同类技术,处理废水氟离子浓度大幅提升;氟化钙晶体纯度从90%提升至95%;氟化钙单日产能从1.5吨提升至10吨。 | 光伏、泛半导体行业高浓度含氟废水的资源化利用 |
| 18 | 连续绿色制备液体再生橡胶生产线 | 废轮胎胶粉经自动混合预处理、中/浅度裂解、冷却等工序,产出液体再生橡胶,替代石化助剂用于橡胶制品(轮胎、输送带)、改性沥青(道路沥青、防水卷材)中。 | 关键技术:双螺杆热剪切耦合连续中/浅度裂解技术主要技术指标:单套设备产能≥3000t/y,能耗≤390kW·h/t;废轮胎处理量≥1.51t/t(产再生橡胶量);减碳量≥0.0588tce/t(产再生橡胶量);产品性能:胶烃含量>50%,灰分<10%,丙酮抽出物<16%;废轮胎资源综合利用量提高14%、助剂使用量减少85%,能耗降低50%。 | 废旧轮胎资源综合利用 |
| 19 | 涡电流分选机 | 该设备通过高磁场强度和高磁辊转速,从而实现再生铝的高回收率。工作区的磁场强度达到5000Gs:使用无孔磁块替代传统的有孔磁块,磁场强度提高1400Gs;同时提高分选面积15%;磁辊转速达到4000转每分钟:通过用碳纤维丝缠绕可靠固定磁块,使磁辊转速从3000提高到4000转每分钟。圆周方向磁极数量40极,单位时间内磁频率增加,提高分选率。 | 关键技术:涡电流旋转磁辊。主要技术指标:磁场强度5000Gs:与国外同类设备(5000Gs)持平,比国内同类(3600Gs)设备提升38%;磁辊转速4000转分钟:与国外同类设备(4000转分钟)持平,比国内同类(3000转分钟)设备提升33%;圆周方向磁极数量40极:与国外同类设备(36极)持平,比国内同类设备(20极)提升33%;再生铝回收率:比国外、国内同类设备提升3%~4%。 | 再生铝资源分选回收 |
| 20 | PSX-6000型马力废钢破碎线 | 6000马力废钢破碎生产线通过高效破碎、智能分选和自动化控制,实现了废钢废铝的高效回收处理。通过核心设备破碎机、磁选机和涡电流分选机的协同工作,确保了生产线的高处理能力和高分选精度。该生产线在处理能力、分选精度、自动化程度和环保性能方面具有显著优势,适合大规模金属回收处理需求。 | 关键技术:钢渣多重过筛优化处理,飞秒激光涡流磁选,智能化伺服管控。主要技术指标:处理能力:100~150吨/小时(废钢/废铝),堆比重:金属纯度≥95%,杂质含量≤5%,分选效率:铁磁性金属分选率:≥98%(磁选系统)有色金属(铝、铜等)分选率:≥95%,单位能耗:≤35kWh/吨(较同类设备低10%)水耗:≤0.5吨/吨(循环水利用率≥95%)噪音控制:≤85分贝(封闭式结构+降噪设计)粉尘排放:≤20mg/m3(高效布袋除尘系统)。 | 废钢废铝及有色金属回收再利用 |
| 21 | 再生纤维成套浆线 | 该设备主要用于废纸综合利用制浆,通过碎浆、筛选、磨浆等环节,将废纸转化为高质量浆料,采用封闭循环设计,实现资源循环利用与清洁生产。 | 关键技术:1.高效立式碎浆机:独特转子设计,快速碎解原料并减少纤维切断,纤维保留率达90%以上。2.高效筛选设备:高精度筛鼓去除微小杂质,浆料纯净度高。3.智能化控制系统:实时监控生产过程,自动调整参数确保稳定。主要技术指标:年处理废纸量:20万-60万吨;废纸掺比:≥90%;单位产品运行成本:较传统工艺降低约10%;能耗:≤6.5kg标煤/t,较同类型降低5.3%;水耗:0(废水100%回用);设备寿命:≥10年。 | 废纸综合利用 |
| 22 | PCR材料资源化清洁再生与增值利用全生命周期管理技术 | 通过企业可溯源回收体系,废塑料经回收、杂质分选等工序获得高纯度的塑料原料实现资源化;通过AI大模型分拣技术识别废旧塑料种类和性能,智能匹配下游清洗、改性、生产等工艺;应用企业大数据优化工艺配方配比,通过熔融造粒等技术生成再生塑料粒子,调控熔指、拉伸强度等关键参数,显著提升力学强度、热稳定性及外观品质;产品可广泛用于新能源车轻量化部件、5G电磁屏蔽、智能家居等高端市场。 | 关键技术:可溯源回收技术;AI分拣技术;熔融再生技术;高性能改性工艺配方。主要技术指标:有效提升废旧塑料分拣准确率至99.6%以上;实现塑料回收率提升到90%,相对于传统回收工艺提升了60%;废塑料平均使用率达到70%以上,拉伸、冲击、阻燃等物性指标可以比标准提升15%以上。 | 废塑料再生利用 |
| 23 | 生活垃圾低值可回收物资源化智能分选循环利用技术 | 通过“机械破袋筛分等预处理+RGB/NIR光学识别+AI智能分选+流水线智能控制+立体布局”等多元融合技术,设计整套分选工艺与集成装备,解决生活垃圾低值可回收物资源循环利用关键技术卡脖子难题,实现生活垃圾低值可回收物从“烧”到“用”零的突破,开拓再生资源低值可回收物全新细分领域,填补行业空白,将大幅提升我国再生资源回收利用率与水平。 | 关键技术:机械破袋筛分等预处理技术、先进光学识别技术、AI智能分选等多元融合技术、再生循环利用技术。主要技术指标:高效、准确地分选出单一品类的物料至少10种,分选识别精度(稀疏)高达94%,远高于国内90%,国外92%的水平;分选识别精度(密集)高达92%,远高于国内89%,国外91%的水平;机器人分选效率≥3000次/时,远高于国内2600次/时,国外2900次/时的水平。 | 生活垃圾低值可回收物综合利用 |
| 24 | 靶材还原回收提纯再利用技术 | 以资源高效循环利用为核心,针对退绑、制程中产生的含铟靶材边角料、废料及残靶等进行破碎,混入还原剂,通过物理-化学联合工艺,还原产出铟锡合金,熔盐电解分离铟锡及其他杂质元素,实现纯铟、锡材料的高效回收与提纯,材料性能品质可直接用于靶材生产。 | 关键技术:还原-通过逐级控温还原铟锡技术;得到被分离还原的低纯合金(纯度≥90%);熔盐电解提纯铟锡技术。主要技术指标:还原提取率≥98%,合金纯度≥90%;熔盐电解提取铟材料纯度≥99.9%,精炼提纯铟纯度≥99.995%,杂质总量≤50ppm。 | ITO等氧化铟基残靶回收综合利用 |
| 25 | 亚克力回收再循环利用工艺技术 | 该工艺技术采用化学回收方式,通过裂解200°至350°气化成粗品单体,而后经过中和、精馏产生高纯度MMA单体,可应用于亚克力(有机玻璃)、颗粒及亚克力工艺制品、粘合剂、涂料、润滑剂、ACR助剂。 | 关键技术:1. 高回收率亚克力裂解技术;2. 高纯度MMA精馏技术。主要技术指标:比常规裂解回收率提高5%~10%以上,回收率≥95%,化学法≥85%,再生料性能:透光率:≥95%,杂质含量:≤0.5%。 | 亚克力颗粒、浇铸型亚克力板材、废弃亚克力回收、再利用 |
| 26 | 多源磁材废料再生利用数智化动态氧化煅烧协同处理成套技术及装备 | 该技术装备基于热力学和动力学“冷空气下沉、热气流上升”原理,使用发明的首台套重大技术装备立式多层搅拌破碎煅烧炉,配套数字化智能化技术实现合金废料高效分解,尾气余热高效回收热能>80%;稀土氧化率达85%~92%,实现废料回收全过程数字化智能化操控。本技术装备可应用于类似的有色金属、稀有金属等再生回收冶金工业。 | 关键技术:解决卧式回转窑处理技术产生的炉料旋转粘结炉壁、无法搅拌结团问题;炉温和炉内氧化气氛控制及多段搅拌、破碎粉化、煅烧特种冶金炉整套装备数字化智能化先进技术;高空排放烟气余热的高效回收节能降碳关键技术;复杂多源磁性合金废料前处理整料配制先进技术、复杂多源钕铁硼合金废料回收煅烧炉料数字化智能化配方组合控制先进新技术;数字化钕铁硼合金废料处理智能化全程中控技术。主要技术指标:年处理钕铁硼废料6万吨,突破国内外常用的卧式回转窑处理技术瓶颈,年处理量提升8~10倍;稀土氧化率达到80%~90%,比卧式回转窑提高10%~20%;排放尾气余热回收率≥80%,突破卧式回转窑的技术瓶颈,提高约50%~65%;设备占地缩小,比常用卧式回转窑处理技术节约30%用地。 | 有色金属、稀有金属、稀土新材料加工过程的固废资源化回收利用的冶金工业 |
| 27 | 废橡胶机械法数控常压连续再生技术及设备 | 该设备采用刀式、常压、连续、机械法,利用设备自身摩擦升温,将各种不同机械力联合起来,精确控制化学反应程度生产再生橡胶。新工艺不外加热,全程密闭连续生产、无废气产生,生产过程清洁、高效、节能、环保、智能化,并可根据需求调整配方,制作不同规格的再生胶及混炼胶,性能均优于国家标准,广泛用于橡胶制品行业。 | 关键技术:废橡胶机械力化学法常压连续再生技术。主要技术指标:再生橡胶吨能耗节电约200度、下降20%以上,人工成本节约50%、生产效率提高20%以上;另外不再加入任何辅料,结合尾气焚烧、喷淋、吸附处理,每吨减少有害气体排放4.5公斤;再生橡胶产品性能优于国家标准,伸长可达560、强度15Mpa以上、门尼稳定50-60。 | 废旧轮胎等橡胶资源回收利用,制备再生橡胶,主要适用于橡胶制品等行业 |
| 28 | 绿色再生高端铝合金 | 该技术针对再生铝的二次污染严重、铝回收率低、降级利用等问题,采用精细化预处理、双室炉蓄热熔炼、氩气除杂除气精炼等技术,实现二噁英减排、铝高效回收、再生铝节能降碳、铝熔体深度净化、铝灰渣资源化利用。可应用于指导再生铝企业生产线的新建及技改。 | 关键技术:二噁英减排技术、铝高效回收技术、再生铝节能降碳技术、铝熔体深度净化技术、铝灰渣资源化利用技术。主要技术指标:二噁英排放浓度<0.058ngTEQ/Nm3(国外先进技术<0.1ngTEQ/Nm3);铝回收率≥96.8%(国外先进技术≥92%);吨铝综合能耗≤98千克标煤(国内先进技术≤110千克标煤);熔体中H<0.10ml/100gAl、渣<2000个/kgAl,铝灰渣AlN含量不高于2%,不含盐(国内先进技术H<0.20ml/100gAl,渣8000个/kgAl,含盐类和AlN);铝灰渣100%资源化(铝灰渣处理后转化为高铝矾土)。 | 废旧铝合金,再生铝行业 |
| 29 | 多阶螺杆连续脱硫绿色制备再生橡胶技术装备 | 通过混合预处理、常压双螺杆脱硫、螺杆低温精炼等工序,废轮胎胶粉在螺杆挤出机内部温度、压力、剪切等综合作用下进行脱硫和降门尼反应,密闭连续生产高品质再生橡胶。应用于废旧轮胎资源绿色高值化再生利用。 | 关键技术:常压双螺杆连续挤出脱硫技术、螺杆低温剪切降门尼技术、高效环保脱硫配方技术和自动化控制系统技术。主要技术指标:单套装机总功率≤1100KW,产量≥5000t/y,处理废轮胎>6500t/y;单班用工量2人;无废水排放、无组织废气近零排放,达到《再生橡胶行业清洁生产评价指标体系》I级水平。生产的再生胶产品性能符合《再生橡胶通用规范》(GB/T13460-2025)和《E系再生橡胶》(T/CRIA21001-2018)的指标要求。与传统技术相比,节能≥17%,节水69%,节省2人工75%。 | 废旧轮胎资源综合利用 |
| 30 | 退役光伏组件的智能化精细拆解技术 | 以光伏组件制造流程的逆向解构为逻辑,研发设计出免剪线上料拆盒一体机、智能拆框设备、单双玻兼容玻璃分离设备、背板去除设备等,并将核心设备模块化集成于定制集装箱内,构建出可移动式退役光伏组件回收拆解装备,突破性地实现了装备的灵活部署与多场景适配能力。实现接线盒、铝边框、玻璃等重量占比较高的材料的就地高效分离。 | 关键技术:全球首创单双玻组件兼容的玻璃高效剥离技术;全球首创单玻组件背板剥离技术;全球首创可移动式退役光伏组件回收拆解成套装备。主要技术指标:整线处理效率:≥40块/h;本技术采用物理法拆解,无三废产生,属于零排放项目,相比热解法节约能耗44.81%;可移动式设计对比传统将组件集中运输至固定工厂处理的模式,运输及中转成本可降低约30%。 | 退役光伏组件拆解、回收 |
| 31 | 废线路板、废环氧树脂粉高值化利用技术 | 该技术将100%使用废环氧树脂粉为原料,辅以聚氨酯,利用自主创新的新型非木质板材生产技术与工艺将胶水和废环氧树脂粉均匀混合,输送至铺装机内铺装,将铺装好的物料再到热压机内以温度150~180℃和压力60~93 kg/m2热压成板后,制成多场景使用矿纤板材。 | 关键技术:废环氧树脂粉提取技术;废环氧树脂粉制板成型技术;废环氧树脂粉高值化利用技术。主要技术指标:废环氧树脂粉制成的板材技术指标:密度1.4g/cm3、含水量:1%、吸水厚度膨胀率:0.3%、弹性模量:5530MPa、弯曲强度36MPa。 | 废环氧树脂粉、废玻璃钢体、废风机叶片等领域的回收及高值化再利用 |
| 32 | 废线路板汽馏热解资源化成套技术 | 废线路板经剪切破碎、汽馏热解、富氧熔炼、铸锭等工序,生产含贵金属铜合金锭,低值有机组分深度热解脱除并能源化利用,溴系特征污染物靶向迁移、定向转化并回收高价值的溴化钠盐。系统烟气经处理后稳定达标排放,生产废水经处理后全部回用于生产。 | 关键技术:内外耦合加热汽馏热解技术;溴元素靶向迁移、捕集、回收技术;多级余热回用技术;热解减量-富氧熔炼两级清洁金属富集技术,热解气通道防堵塞技术;环境友好二次污染防控技术;二燃室在线清灰技术;全流程监控、联锁、高度自动化技术。主要技术指标:对比常规热解技术实现有机物气化脱除率>99%,创新性实现了溴元素回收且溴元素回收率>95%;与直接熔炼相比金属回收率提高1%~3%,熔炼燃料消耗降低50%。 | 电子废弃物(废线路板)资源化利用 |
| 33 | 塑料回收再生利用智能分拣全自动打包成套设备 | 塑料回收再生利用智能分拣全自动打包成套设备,采用智能分拣和全自动打包技术,可对生活垃圾中的饮料、厨房和卫浴等PET、PP、PC和HDPE等材质塑料瓶进行高效、准确的分拣和打包,将不同用途和材质塑料瓶进行分拣,产出不同的成品给到下游厂家进行循环利用。 | 关键技术:气动式高速分选机和基于机器视觉分拣机器人技术;采集塑料种类、数量等信息并监控分析,实现了塑料回收全过程数智管理技术;开发了集脱标、破碎、干燥和打包一体化自动系统技术。主要技术指标:AI光选系统、智能分拣系统可从混合回收物中识别木头、塑料、纸类、泡沫等物料,算法对支持品类的识别精度高达99%,智能分拣系统最高分拣速度达到5760次/小时。对比国际同行业技术在分拣精度上提升3%,达到98%以上。 | 再生资源的识别分拣打包 |
| 34 | 高品质钛合金返回料循环利用成套技术及装备 | 本项目通过“清洗-分选-混配-熔炼”全流程闭环系统,融合超声波空化去污(油污去除率≥99%)、梯度磁场分选(铁质杂质去除率100%)、四温区精准烘干(含水率≤0.5%),实现金属屑料再生,最终经电子束冷床炉(EB炉)或真空自耗电弧炉(VAR炉)熔炼为高纯度铸锭。 | 关键技术:全流程闭环再生技术;返回料高比例熔炼技术;VAR炉真空熔炼;智能环保控制技术。主要技术指标:整线处理能力:20吨/日(连续作业),年处理量6000吨;资源回收率:金属综合回收率≥98%,再生原料达GB/T38471-2020一级品标准;超声波清洗机:1吨/小时,油污去除率≥99%;烘干箱:节能20%,效率提升30%;磁选机:1.2吨/小时,杂质去除率100%(铁质≥0.05g);电子束冷床炉(EB炉):返回料添加比例≥70%,年处理量1000吨/台;真空自耗电弧炉(VAR炉):返回料添加比例≥30%,年处理量500吨/台。 | 钛、锆、镍等金属屑料资源化处理及高品质铸锭生产 |
| 35 | 低品位铜镍危废连续富氧侧吹电热熔池熔炼技术 | 该技术研发了侧吹炉熔池与电热熔池双耦合一体化装备,采用有机固废与低品位铜镍危废协同熔炼,利用污泥中的硫酸盐实现铜镍自硫化熔炼,实现熔炼与渣金分离同步进行,金属回收率提高至95%,且显著降低了熔炼能耗和二噁英排放,适用于低品位铜镍危废的资源化回收利用。 | 关键技术:低品位铜镍危废中有价金属高效提取技术;富氧侧吹熔池与电热熔池双熔池耦合一体化的新型富氧侧吹电热熔池熔炼装备;铜镍污泥资源化过程二噁英深度脱除技术;铜镍污泥节能低碳强化熔炼技术。主要技术指标:对比密闭鼓风炉技术,单位综合能耗降低100~150kgce/t,床能率可提升10t/(m2·d),熔炼温度可降低约100℃,烟气量降低降至30%以下,铜和镍回收率均提高5%。 | 电镀、表面处理、印刷电路板等行业产出的含铜镍危险废物处理及资源化 |
| (四)机电产品再制造 | ||||
| 1 | 矿用液压支架再制造技术 | 该技术依据设备全寿命周期理论,对旧支架清理、拆解、检测后,结合大数据优化设计修复方案。采用“理论突破-技术攻关-装备研制-工程示范”路线,核心技术有液压无损拆解、内孔高速激光熔覆、底阀孔焊镗一体,可使支架性能超原机,节能60%、节材70%。 | 关键技术:矿用液压支架全流程再制造技术。主要技术指标:液压拆解效率较传统工艺提升5倍;修复精度:中缸底阀孔修复公差达H10级,表面粗糙度Ra≤0.4μm。节能节材:较新品制造节能60%、节材70%,大气污染物排放降低80%以上。使用寿命:再制造支架实现3~5年不升井,性能超原机标准。 | 煤矿废旧液压支架再制造 |
| 2 | 高速精密主轴再制造精度保持和寿命延长技术 | “高速精密主轴再制造精度保持、寿命延长技术”是一个系统技术。只有足够的精度保持时间,寿命才可能延长。但是,延长寿命又有其独立的技术要求。高速精密主轴精度保持技术,高速精密主轴寿命延长技术。 | 关键技术:主轴再制造精度保持、寿命延长技术主要技术指标:回转精度2μmm以下;拉刀力18-22KN;端面回转精度1-2μmm,刀柄精度1-2μmm;动平衡精度指标G0.4;整体主轴温升30℃以内;适应转速25000-30000r/min高精密主轴。 | 汽车制造、机床制造、航空航天、家具制造和其他机械零部件制造 |
| 3 | 机械装备耐磨部件再制造技术 | 本技术通过磨损机理分析和再制造评估,利用先进表面增材技术进行加工处理,采用具有自主知识产权研制开发的系列再制造堆焊材料形成满足工况使用要求的成分及性能梯度结构,使其尺寸恢复及表面耐磨高硬度功能层强化,实现机械装备耐磨部件恢复性再制造。 | 关键技术:耐磨部件再制造堆焊材料设计工艺一体化技术;再制造梯度结构设计技术。主要技术指标:再制造用耐热耐磨药芯焊丝熔敷金属(产品表面)硬度大于60HRC,600℃以上高温回火状态保持在50HRC以上,耐磨性较同行业技术产品提高20%以上。 | 机械装备耐磨部件再制造 |
| 4 | 旧电机永磁化再制造技术 | 该技术设备是通过利用老旧低效三相异步电机的零部件保持不变,针对原异步电动机转子进行永磁化加工再制造,对损坏的零部件进行修复处理,最终形成新的高效三相永磁同步电动机。可用于建材、轻工、矿山、冶金、油田和各类生产流水线等行业和领域的低效三相异步电动机进行能效升级改造。 | 关键技术: 低效三相异步电动机转子永磁化再制造结构优化设计技术。 设备效率达到GB30253-2013能效等级1级水平,相对传统低效三相异步电动机节电率提升在10%~30%,功率因数提高在0.90~0.98之间,起动转矩高,可在较大范围内平滑调速,使用寿命大于15年。 | 用于废旧低效三相异步电动机能效提升再利用 |
| 5 | 高精密长寿命齿轮箱绿色再制造技术 | 以市场老旧在用精密齿轮箱为应用对象,通过传动原理重构、拓扑再规划,对齿轮传动和支撑件展开多维度的精密检测,形成完整的齿轮箱修复方案。通过激光增材修复技术的应用,实现齿轮箱参数深度优化、故障精准修复、性能提升和寿命的延长,已应用于风电、冶金、水泥建材等行业。 | 关键技术:激光三维扫描与数字散斑干涉相结合的精密测量技术;齿轮传动多目标优化技术;多源信息诊断技术;激光增材修复技术。主要技术指标:1、异形件微观综合变形检测精度≤10μm,比国内同行业检测精度提高一倍;2、优化后齿部精度达到4级,达到国际同类产品水平;3、以1.5MW齿轮箱再制造为例,年减碳总量42315.7821tC02e,比国内同类产品碳排放降低46.52%。 | 风电、矿山、工程、石油等齿轮箱的绿色再制造 |
| 6 | 热轧板带线轧辊堆焊再制造 | 该技术采用堆焊工艺,辊面工作层堆焊特殊耐磨、耐高温、抗裂不粘钢的铬基优质合金焊材,根据基材不同,选用不同的软质合金焊丝制作不同的过渡层,确保工作层在使用厚度范围内性能稳定。技术核心为根据轧辊基材不同,选用不同的软质合金焊丝制作过渡层;根据孔型不同,制定合理的修复工艺,根据使用工况和用户要求不同,选用不同的耐磨、耐高温、抗裂不粘钢的合金焊材及严格执行相应的修复工艺。 | 关键技术:轧辊堆焊机;专用焊丝;专用堆焊技术及工艺。主要技术指标:采用该技术堆焊再制造的轧辊,其使用寿命提高1倍以上,考虑到焊接对基材疲劳强度的影响,每根轧辊的堆焊再制造次数按3次计算,即可节省新制轧辊5根。可节约钢材等原材料约83.3%,有效缓解资源短缺压力,保护自然资源和生态环境。 | 钢铁行业热轧板带线轧辊堆焊再制造 |
- 巴彦淖尔市恒久第二铁合金有限公司等5家企业 产能置换公告2025/7/28
- 国内铁合金市场趋强运行 下周市场偏强运行2025/7/25
- 2025年6月铁合金按国别/地区出口2025/7/23
- 2025年6月铁合金按国别/地区进口2025/7/23
- 2025年6月铁合金按省市出口2025/7/23
- 2025年6月铁合金按省市进口2025/7/23
