河南新乡:到2027年煤炭产能稳定在560万吨/年
发表日期:2026/3/5 13:53:33 新乡市人民政府
3月3日,新乡市人民政府发布关于印发新乡市煤炭行业提质升级行动计划等8个行动计划的通知。通知提出,到2027年,全市煤矿安全生产形势持续稳定好转,百万吨死亡率低于全省平均水平,坚决防范和遏制重特大事故发生;煤炭资源配置更加优化,煤矿装备技术水平和生产效能进一步提高,煤炭产能稳定在560万吨/年;煤炭清洁开发利用水平稳步提升,绿色矿山建设扎实推进,智能化煤矿产能占比保持85%。
详情如下:
新乡市煤炭行业提质升级行动计划
为深入贯彻习近平总书记在河南考察时的重要讲话精神,落实《河南省煤炭行业提质升级行动计划》总体部署,加快煤炭行业提质升级,推动现代化产业体系建设取得显著成效,持续推动我市煤矿企业安全高质量发展,制定本行动计划。
一、总体要求
以安全、高效、绿色、智能为发展方向,以生产安全、能源安全为底线,以全面提升产业竞争力为标准,持续推动煤矿安全治理向事前预防转型,牢牢稳住全市煤矿生产能力与煤炭产量基本盘,深化煤炭产品精深加工,促进产业链协同发展,为确保能源安全稳定供应和经济社会发展提供坚实可靠保障。
到2027年,全市煤矿安全生产形势持续稳定好转,百万吨死亡率低于全省平均水平,坚决防范和遏制重特大事故发生;煤炭资源配置更加优化,煤矿装备技术水平和生产效能进一步提高,煤炭产能稳定在560万吨/年;煤炭清洁开发利用水平稳步提升,绿色矿山建设扎实推进,智能化煤矿产能占比保持85%。
二、重点任务
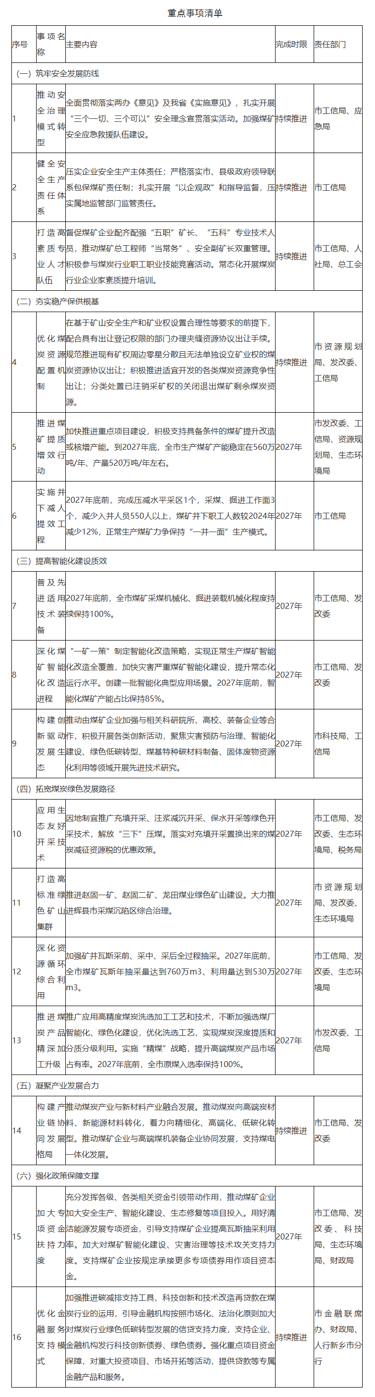
(一)筑牢安全发展防线
1.推动安全治理模式转型。深入学习贯彻习近平总书记关于安全生产的重要论述和重要指示批示精神,全面贯彻落实《中共中央办公厅国务院办公厅关于进一步加强矿山安全生产工作的意见》《中共河南省委办公厅河南省人民政府办公厅关于进一步加快矿山安全生产工作的实施意见》,扎实开展“三个一切、三个可以”安全理念宣传贯彻活动,持续推动煤矿安全治理模式向事前预防转型。依托赵固矿区现有应急救援队伍基础,加强煤矿安全应急救援队伍建设,提高事故灾害应急处置能力。
2.健全安全生产责任体系。压实企业安全生产主体责任,严格落实主要负责人、技术负责人、安全管理负责人安全职责,推动全员安全生产责任制落实。严格落实市、县级政府领导联系包保煤矿责任制。扎实开展“以企观政”和指导监督,压实属地监管部门监管责任,严格规范开展行政执法。加强煤矿安全监管能力建设,专业监管人员配备比例不低于在职人员的75%,常态化开展监管人员培训。推动正常生产建设煤矿投保煤矿安全生产责任保险全覆盖。
3.打造高素质专业人才队伍。严格从业人员准入,强化培训监督管理,督促煤矿企业配齐配强“五职”矿长、“五科”专业技术人员,推动煤矿总工程师“当常务”、安全副矿长双重管理。深化产教融合,支持共建校企合作实训基地,推行“订单式”人才培养模式,构建多元化人才梯队。强化技能人才培育,推动各煤矿企业积极参与煤炭行业职工职业技能竞赛活动。常态化开展各煤矿矿长素质提升培训。
(二)夯实稳产保供根基
4.优化煤炭资源配置机制。按照全面推进矿业权竞争性出让、严格控制矿业权协议出让的原则,进一步优化煤炭资源配置。在落实矿山安全生产和矿业权设置合理性等要求的前提下,配合具有出让登记权限的部门办理夹缝资源协议出让手续。规范推进现有矿权周边零星分散且无法单独设立矿业权的煤炭资源协议出让工作;积极推进适宜开发的各类煤炭资源竞争性出让工作;分类处置已注销采矿权的关闭退出煤矿剩余煤炭资源。
5.推进煤矿提质增效行动。积极支持具备条件的煤矿提升改造或核增产能,有序推进卫辉陈召北井、辉县赵固二矿等新建或改扩建项目建设。正常生产煤矿要牢固树立“安全是对保供最大支持”的理念,加快推进“一优三减”工作,提高生产效能,坚决杜绝超能力、超计划、超强度生产,实现稳定保供、安全保供。到2027年,全市生产煤矿产能稳定在560万吨/年,产量稳定在520万吨/年左右。
6.实施井下减人提效工程。优化生产组织,根据灾害特点因地制宜推动“大走向、大储量”采煤工作面建设。同步编制矿井生产规划与灾害治理计划,强化灾害超前治理。合理制定采掘接续规划,严格按采掘接续规划组织生产,加强采掘接续管理,严格落实“三量”管理制度。到2027年,完成压减水平采区1个和采煤、掘进工作面3个,减少入井人员550人以上,煤矿井下职工人数较2024年减少12%,正常生产煤矿力争保持“一井一面”的生产模式。
(三)提高智能化建设质效
7.普及先进适用技术装备。推广使用综采综掘成套装备、掘支锚一体机、大功率定向钻机等装备,增强煤矿安全保障能力。推行煤矿安全重要设备全生命周期管理,提高设备安全可靠程度。到2027年,全市煤矿采煤机械化、掘进装载机械化程度持续保持100%。
8.深化煤矿智能化改造进程。“一矿一策”制定智能化改造策略,实现正常生产煤矿智能化改造全覆盖,加快灾害严重煤矿智能化建设,提升常态化运行水平。因矿制宜探索智能化建设路径方法,推动新一代数字信息技术与煤炭生产技术深度融合,打造一批投资少、效果好的“小快灵”煤矿智能化典型应用场景。积极融入省数字工信平台和以人工智能大模型为核心的煤炭工业互联网平台。到2027年,赵固一矿、赵固二矿智能化建设水平持续提升,龙田煤业围绕关键生产环节至少建设1—2个智能化子系统;智能化煤矿产能占比保持85%。
9.构建创新驱动发展生态。加快推动煤炭行业科技创新与产业创新融合,推动煤矿企业加强与相关科研院所、高校、装备企业等开展合作,积极开展各类创新活动,聚焦灾害预防与治理、智能化建设、绿色低碳转型、固体废物资源化利用等领域开展先进技术研究,重点推进瓦斯防治技术攻关,增强技术供给能力,加快科技成果转化,培育煤矿新质生产力,打造煤炭行业科技创新策源地。
(四)拓宽煤炭绿色发展路径
10.应用生态友好开采技术。因地制宜推广充填开采、注浆减沉开采、保水开采等绿色开采技术,解决“三下”(建筑物下、水体下和铁路下)压煤问题。落实对充填开采置换出来的煤炭减征资源税的优惠政策。
11.打造高标准绿色矿山集群。推进煤矿企业实施提升能效、清洁生产、节水治污、循环利用等专项绿色化技术改造。重点推进赵固一矿、赵固二矿、龙田煤业绿色矿山建设,高标准建设一批绿色矿山。推动煤矿企业严格落实环境保护和生态修复主体责任,足额提取矿区生态修复费用,大力推进辉县市采煤沉陷区综合治理。
12.深化资源循环综合利用。加强矿井瓦斯采前、采中、采后全过程抽采,强化瓦斯阶梯利用,重点推动赵固二矿超低浓度瓦斯综合利用项目建设。统筹矿井水综合利用,加强煤矸石分质分类利用处置。到2027年,全市煤矿瓦斯年抽采量达到760万立方米、利用量达到530万立方米。
13.推进煤炭产品精深加工升级。推广应用高精度煤炭洗选加工工艺和技术,不断加强选煤厂智能化、绿色化建设,优化洗选工艺,实现煤炭深度提质和分质分级利用。实施精煤战略,结合市场需求,推进产品结构优化升级,突出我市炼焦煤、无烟煤等产品优势,提升高端煤炭产品市场占有率。到2027年,全市原煤入选率保持100%。
(五)凝聚产业发展合力
14.构建产业链协同发展格局。推动煤炭产业与新材料产业融合发展,依托我市化工园区,推动煤炭向高端炭材料、新能源材料转化,着力向精细化、高端化、低碳化转型。推动煤矿企业与高端煤机装备企业协同发展,支持煤电一体化发展。
(六)强化政策保障支撑
15.加大专项资金扶持力度。充分发挥各级、各类相关资金引领带动作用,推动煤矿企业加大安全生产、智能化建设、生态修复等项目投入,提升煤矿风险防控能力和绿色发展水平。用好清洁能源发展专项资金,引导支持煤矿企业提高瓦斯抽采利用率。加大对煤矿智能化建设及瓦斯、水害等灾害治理技术攻关的支持力度。支持煤矿企业按照规定承接更多专项债资金用作项目资本金。
16.优化金融服务支持模式。充分发挥信贷政策支持和引导作用,优化金融服务供给,加强碳减排支持工具、科技创新和技术改造再贷款在煤炭行业的运用,引导金融机构按照市场化、法治化原则加大对煤炭行业绿色低碳转型发展的信贷支持力度,支持企业、金融机构发行科技创新债券、绿色债券。强化重点项目资金保障,为重大投资项目、市场开拓等活动提供贷款等专属金融产品和服务,降低融资成本和风险。
三、组织保障
市直有关部门和有关县(市)要加强协调配合,形成工作合力,做好进度调度、跟踪评估、督促检查和经验总结等工作。市发改委要统筹做好煤炭清洁高效利用等工作;市资源规划局要统筹做好煤炭资源配置、绿色矿山建设、用地保障等工作;市工信局要统筹做好煤矿安全生产、行业管理等工作;市科技局要统筹做好科技攻关支持等工作;有关县(市)政府、煤矿企业要确保如期完成各项目标任务,持续推动煤炭行业安全高质量发展。
附件:1.关键指标清单
2.重点事项清单
3.重点项目清单
附件1

附件2

附件3

注:考虑到项目实施过程中存在市场、要素、政策等不可控因素,项目清单实行“能进能出”动态管理。
信息监督:马力 010-63967913 13811615299
相关文章
- 3月4日曹妃甸港煤炭库存情况2026/3/5
- 3月4日黄骅港煤炭库存情况2026/3/5
- 3月4日煤炭沿海运费行情2026/3/5
- 3月4日秦皇岛港煤炭库存情况2026/3/5
- 河南新乡:到2027年煤炭产能稳定在560万吨/年2026/3/5
- 3月3日黄骅港煤炭库存情况2026/3/4
